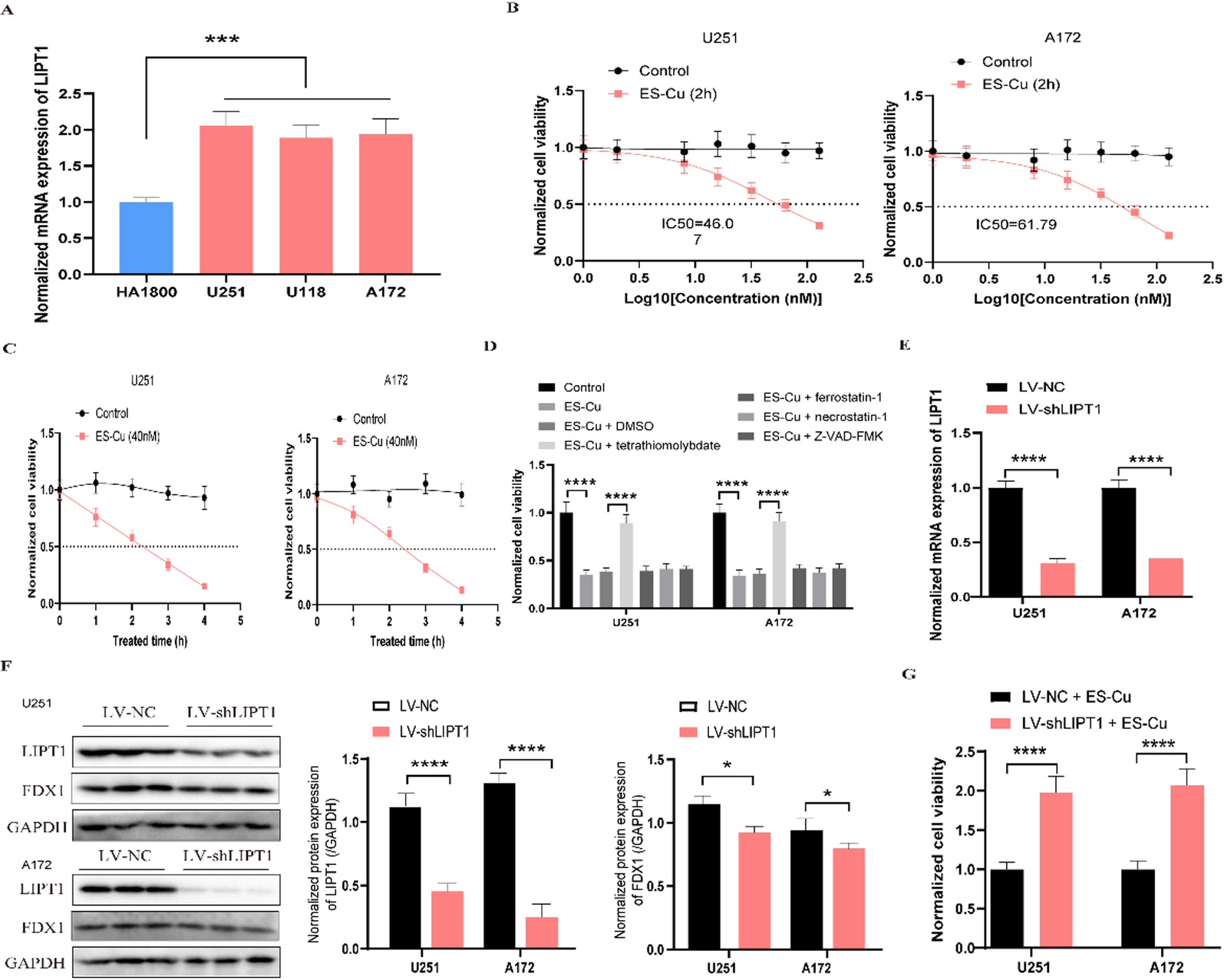
Fig. 2

LIPT1-mediated copper death sensitivity of GBM. (A) RT-qPCR detects the expression of LIPT1 in astrocyte HA1800 and GBM cell lines (n = 3, one-way ANOVA). (B) MTT detects the concentration-dependent toxicity of ES-Cu to GBM cells (n = 3, two-way ANOVA). (C MTT detects the time-dependent toxicity of ES-Cu to GBM cells (n = 3, two-way ANOVA). (D) MTT detected the effect of different death inhibitors on ES-Cu-induced cytotoxicity (n = 3, one-way ANOVA). (ERT-qPCR detects LIPT1 knockdown efficiency (n = 3, two-tailed student’s t-test).(F) Western blot analysis shows the knockdown efficiency of LIPT1 and its effect on the expression of FDX1, a key cuproptosis marker protein (n = 3, two-tailed student’s t-test). (G) MTT detected the effect of knockdown LIPT1 on E S-Cu-induced cytotoxicity (n = 3, two-tailed student’s t-test). *P < 0.05, **P < 0.01, ***P < 0.001, ****P < 0.0001.