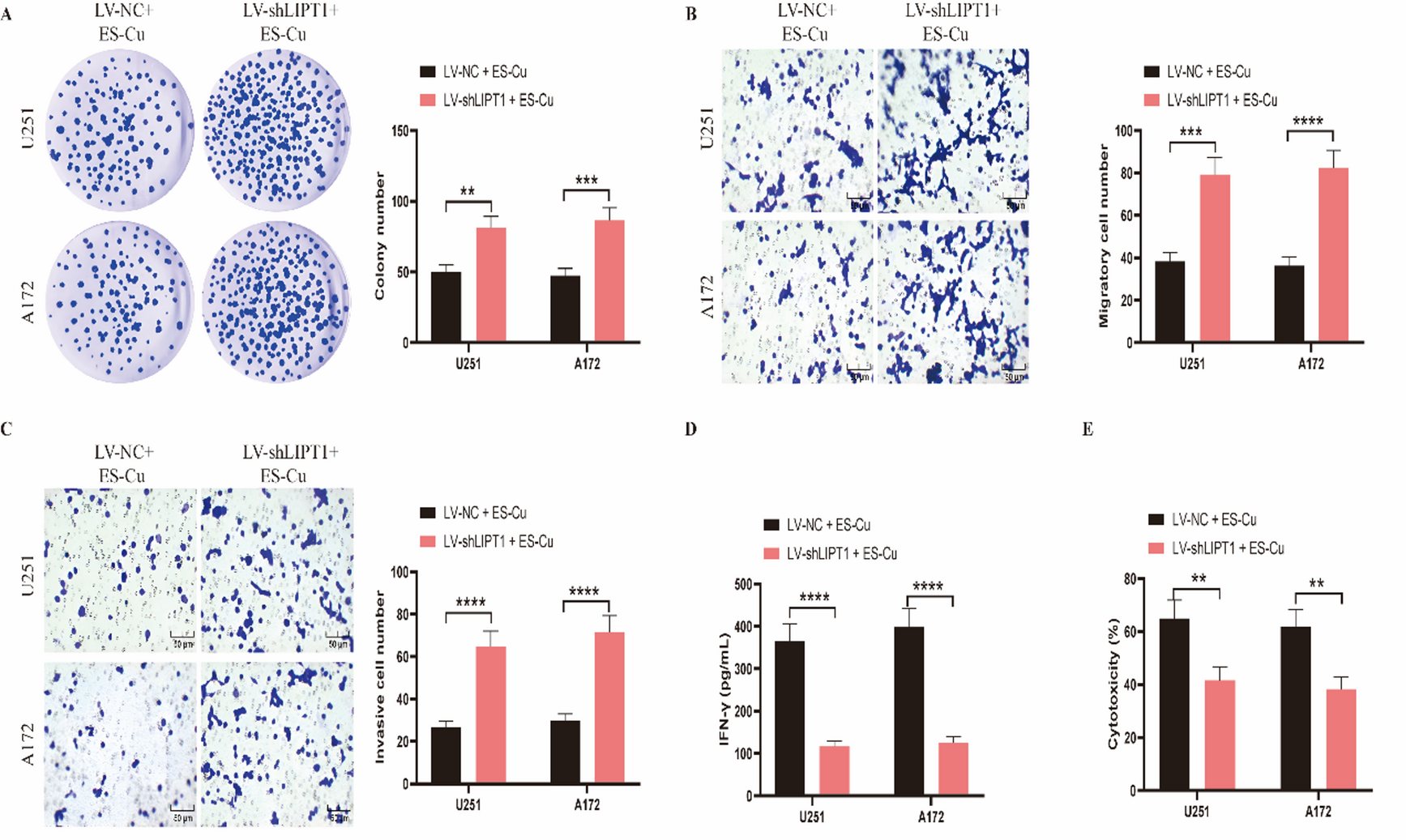
Fig. 3

Inhibition of LIPT1 Promotes the Malignant Biological Behavior of GBM Cells after Copper Death. (A) Clonalization assay detects the effect of LIPT1 knockdown on GBM cell survival after ES-Cu treatment (n = 3, two-tailed student’s t-test). (B) Migration assay detects the effect of LIPT1 knockdown on GBM cell migration after ES-Cu treatment (40 nM, 3 h; n = 3, two-tailed student’s t-test). (C) Transwell assay detects the effect of LIPT1 knockdown on GBM cell invasion after ES-Cu treatment (n = 3, two-tailed student’s t-test). (D) ELISA assay detects the effect of LIPT1 knockdown on CD8 + T cell-mediated IFN-γ secretion in the co-culture system after ES-Cu treatment (n = 3, two-tailed student’s t-test). (E) LDH assay detects the effect of LIPT1 knockdown on CD8 + T cell-mediated GBM cell cytotoxicity after ES-Cu treatment (n = 3, two-tailed student’s t-test). *P < 0.05, **P < 0.01, ***P < 0.001, ****P < 0.0001.