Fig. 6
From: Development of a paediatric model of diffuse traumatic brain injury in ferrets

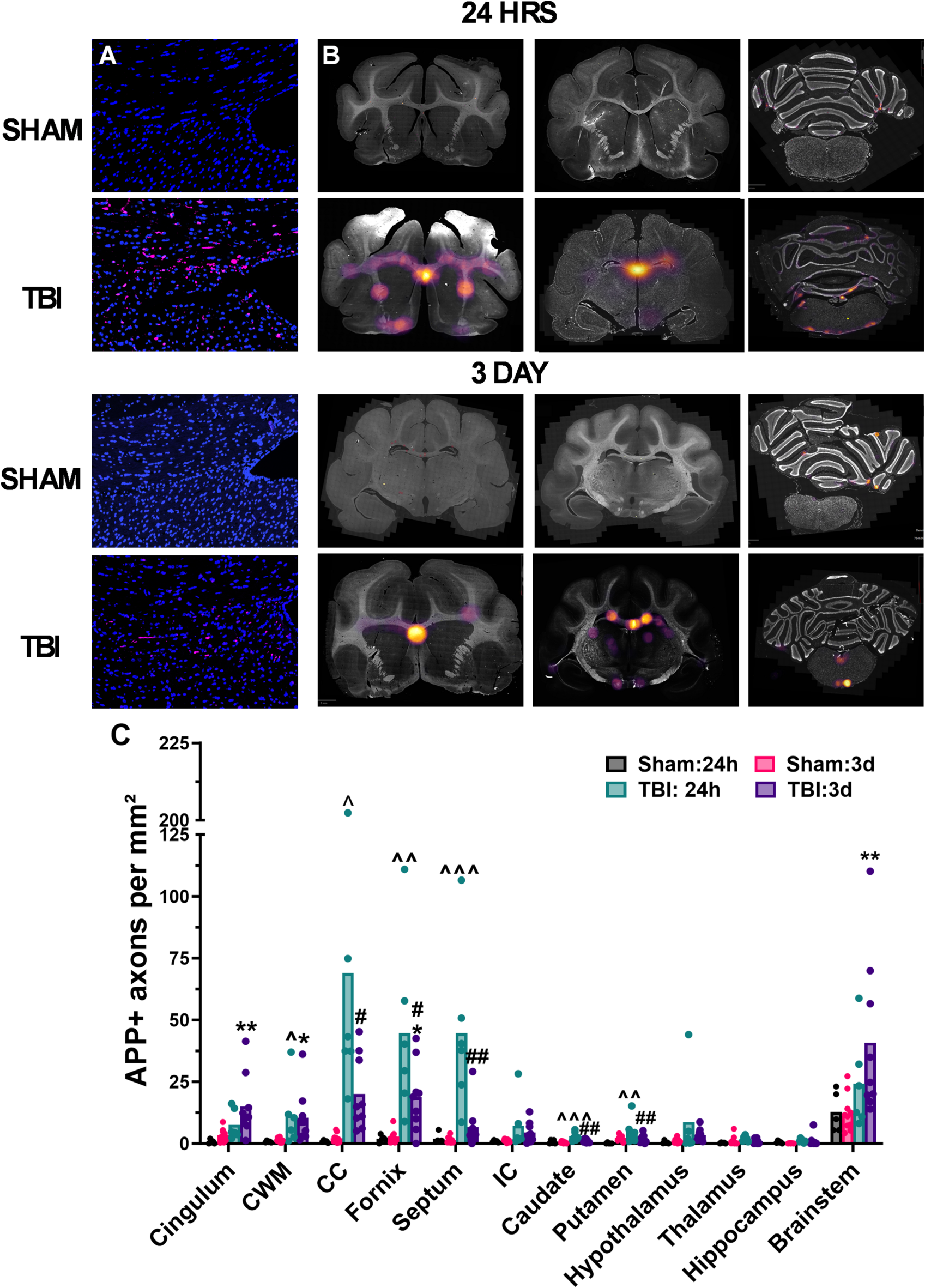
Analysis for APP + axons in key white and grey matter regions. Representative images (A) of APP immunostaining (pink) at the border of the corpus callosum and fornix show that injury led to the typical accumulation of APP within axons creating swollen bulbs and lengths. Generation of heat-maps (B) demonstrated that APP + axonal injury was concentrated in the midline and was more prominent at 24 h than 72 h. Quantitative analysis found a significant interaction of time and injury, with increases in APP + axonal injury at 24 h within key white matter tracts including the cortical white matter, corpus callosum, fornix and septum and in the grey matter structures the caudate and putamen (C). APP + axonal injury decreased by 72 h post-injury, with significant increases only found in the cingulum, cortical white matter, fornix and brainstem. Data was analysed using two-way MANOVA, with Tukey’s corrections for each region of interest. ^p < 0.05, ^^p < 0.01, ^^^p < 0.001 vs. 24 h sham, *p < 0.05, **p < 0.01 vs. 72 h sham, #p < 0.05, ##p < 0.01 vs. 24 h TBI, Graphs are presented as mean. n = 5–6 per group for 24 h ferrets, n = 10 per group for 3 day-ferrets.