Fig. 7
From: Mitoxantrone alters CD24/Siglec-10 expression in malignant brain tumor models

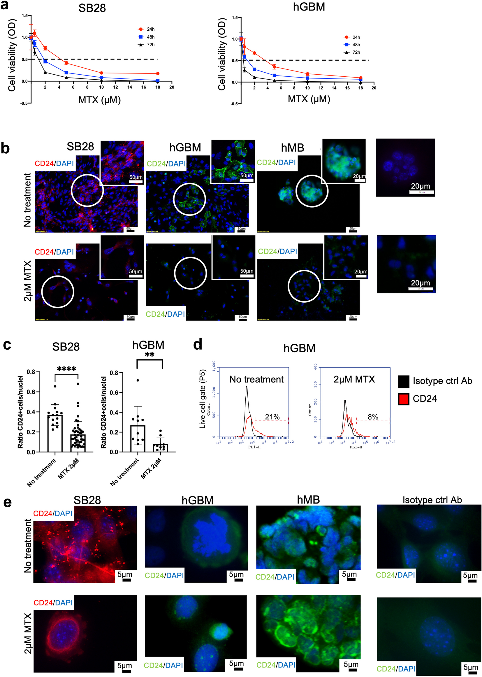
MTX-induced changes in cell viability and CD24 expression.
From: Mitoxantrone alters CD24/Siglec-10 expression in malignant brain tumor models

MTX-induced changes in cell viability and CD24 expression.