Fig. 1
From: APOL1 plasma membrane pools resist rapid protein degradation

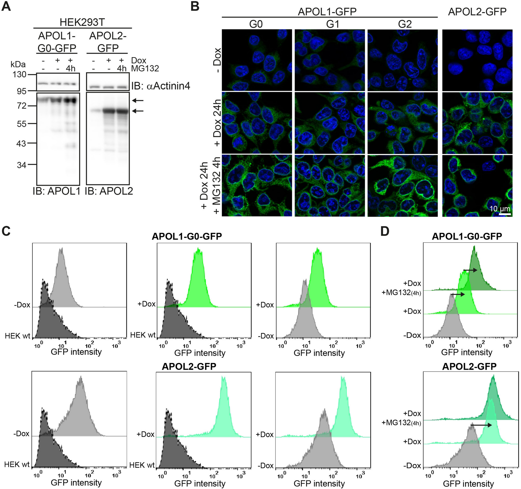
APOL1 is degraded via the proteasome. HEK293T cell lines enabling a doxycycline-dependent expression of C-terminally GFP-tagged APOL1 wildtype (G0) and APOL2 were treated with proteasome inhibitor MG132. (A) WB analysis of non-induced (-Dox), induced (+ Dox) and MG132 treated HEK293T expressing APOL1 G0 and APOL2. α-Actinin4 served as loading control. (B) IF images (overview and details) of HEK293T expressing APOL1 G0, the risk variants G1 and G2, and APOL2. Upper panel: non-induced cells (-Dox). Middle panel: APOL1 and APOL2 cells in which expressions were triggered with 125 ng/ml doxycycline for 24 h (+ Dox). Lower panel: Dox-induced cells with an additional MG132 treatment (5 µM) for 24 h (+ Dox, +MG132). (C) Histogram of flow cytometric (FC) analyses of APOL1 (G0) and APOL2: Left: non-transduced HEK293T control cells (dark grey) versus non-induced APOL1 G0 (-Dox) cells (light grey). Middle: control (dark grey) cells versus doxycycline-induced APOL1 (green) or APOL2 (turquoise). Right: non-induced cells (light grey) versus doxycycline-induced (+ Dox) APOL1 (green) and APOL2 (turquoise) cells. (D) Representative composed histogram: FC analysis showing APOL1 G0 and APOL2 cells that were non-induced (-Dox), induced (+ Dox), or induced with an additional MG132 treatment (+ Dox +MG132) for 4 h in APOL1 (dark green) or APOL2 (dark turquoise). (N ≥ 3); y-axis: cell count; x-axis: GFP fluorescence.