Fig. 3
From: High fat diet remodels the gene regulatory networks in the preoptic area

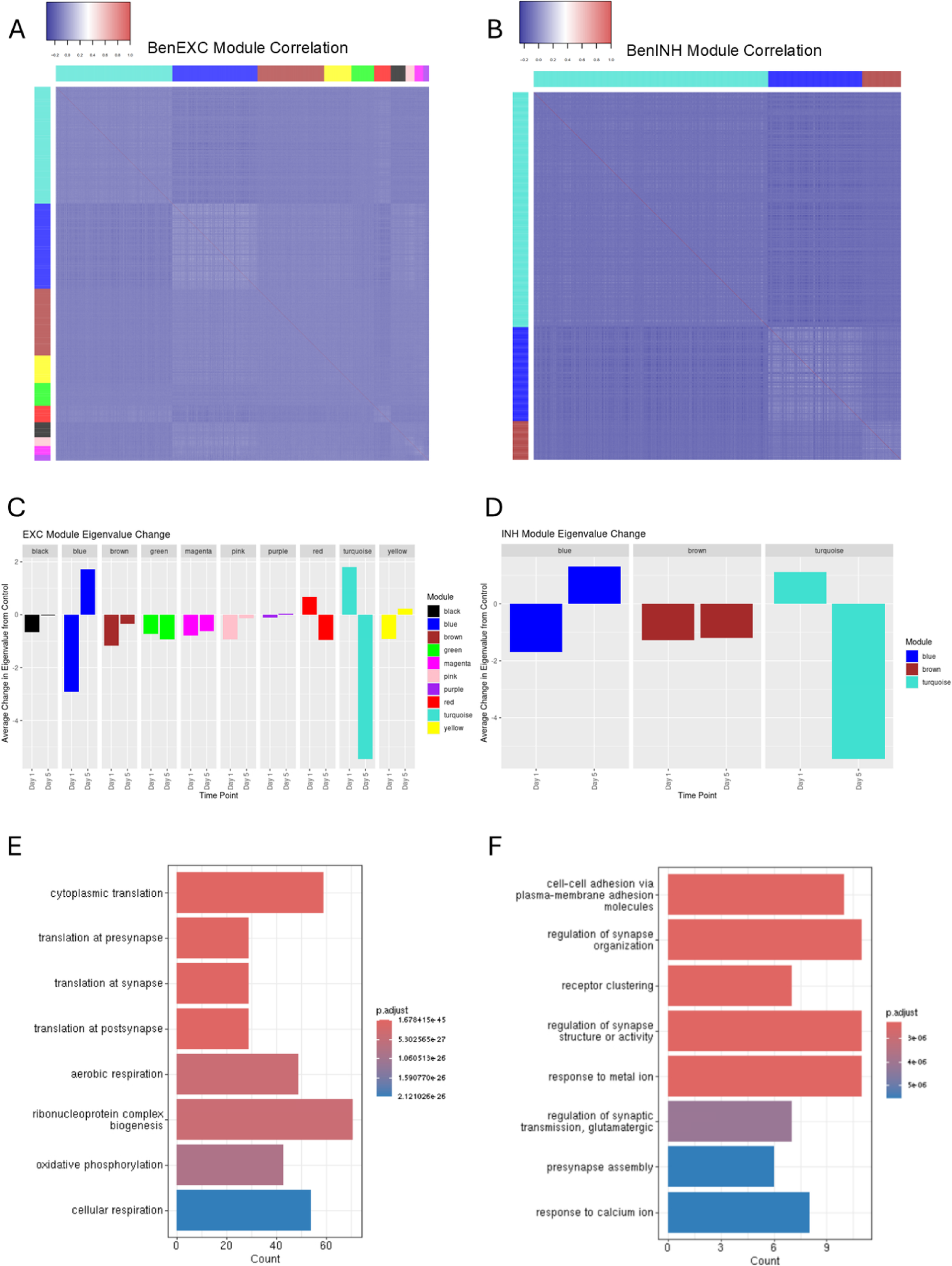
The hdWGCNA analysis reveals unique GCN modules for BenEXC and BenINH cell types. (A, B) PCC matrices of the BenEXC derived GCN modules in the BenEXC cells (A) and the BenINH derived GCN modules in the BenINH cells (B). (C, D) GCN module eigengene values for BenEXC and BenINH cells compared between remission (day 5) and diabetes (day1). Each bar direction is matched with the directionality of expression for identified DEGs. (E) Functional enrichment results for BenEXC Turquoise module. (F) Functional enrichment results for genes identified in both BenEXC Turquoise module and MASTDEG analysis.