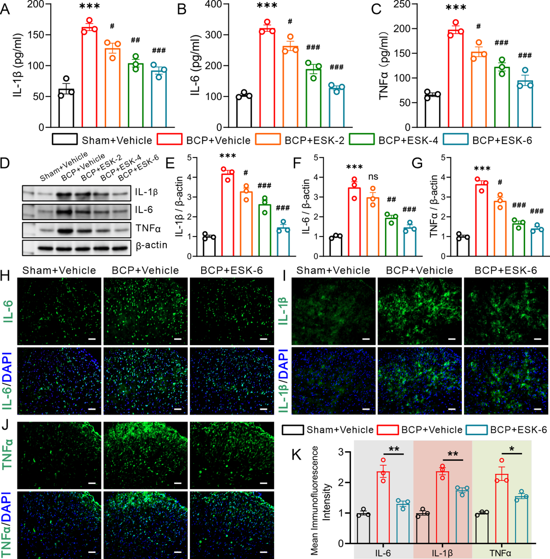
Fig. 4

ESK dose-dependently downregulates pro-inflammatory cytokines. (A–C) ELISA quantification of IL-1β (A), IL-6 (B), and TNF-α (C) levels in the SDH across different treatment groups. Data are mean ± SEM of biological replicates n = 3 rats/group. ***P < 0.001 versus sham plus vehicle group, #P < 0.05, ##P < 0.01, ###P < 0.001 versus BCP plus vehicle group, One-way ANOVA with repeated measures followed by post hoc Tukey test. (D) Representative WB images of IL-1β, IL-6, and TNF-α expression in the SDH. (E–G) Densitometric analysis of WB results for IL-1β (E), IL-6 (F), and TNF-α (G) normalized to β-actin. Data are mean ± SEM of biological replicates n = 3 rats/group. ***P < 0.001 versus sham plus vehicle group, #P < 0.05, ##P < 0.01, ###P < 0.001 versus BCP plus vehicle group, ns, not significant. One-way ANOVA with repeated measures followed by post hoc Tukey test. (H–J) Representative IF images showing IL-6 (H), IL-1β (I), and TNF-α (J) expression in the SDH, with DAPI counterstaining for nuclei. Scale bar: 50 μm. (K) Quantification of mean IF intensity for IL-6, IL-1β, and TNF-α. Data are mean ± SEM of biological replicates n = 3 rats/group. *P < 0.05, **P < 0.01 versus BCP plus vehicle group, One-way ANOVA with repeated measures followed by post hoc Tukey test.