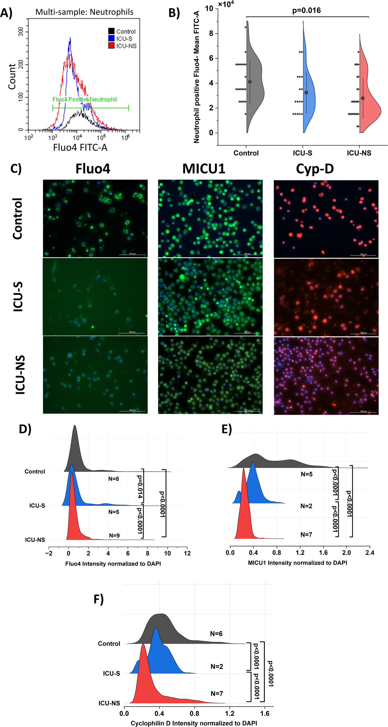
Fig. 3

Altered calcium dynamics in COVID−19 neutrophils: reduced cytosolic Ca²⁺ and Ca²⁺-regulatory proteins ((A) Representative flow-cytometry histograms of Fluo−4 (cytosolic Ca²⁺ indicator) in CD66b+ neutrophils. (B) Half-violin plots of Fluo−4 mean fluorescence intensity with individual data points and mean ± SD (controls n = 23, ICU-S n = 16, ICU-NS n = 28). (C) Immunofluorescence for Fluo−4, MICU1 (mitochondrial Ca²⁺ uptake gatekeeper), and cyclophilin D (CypD; regulator of the mitochondrial permeability transition pore, mPTP) with DAPI nuclear counterstain. (D–F) Per-cell intensity distributions (normalized to DAPI to reduce acquisition/adherence variability): Fluo−4 (controls: 2,773 cells, N = 8; ICU-S: 659 cells, N = 5; ICU-NS: 1,668 cells, N = 9), MICU1 (controls: 976, N = 5; ICU-S: 449, N = 2; ICU-NS: 1,337, N = 7), and CypD (controls: 1,109, N = 6; ICU-S: 314, N = 2; ICU-NS: 2,075, N = 7). Images were acquired on a Cytation 5 with identical settings across groups; apparent DAPI differences reflect biological variation. Scale bar, 100 μm. 10,000 events were acquired and recorded for each flow cytometry sample. Data are mean ± SD. ANOVA was done followed by Tukey’s post-hoc tests to compare the differences between the three groups.