Fig. 5

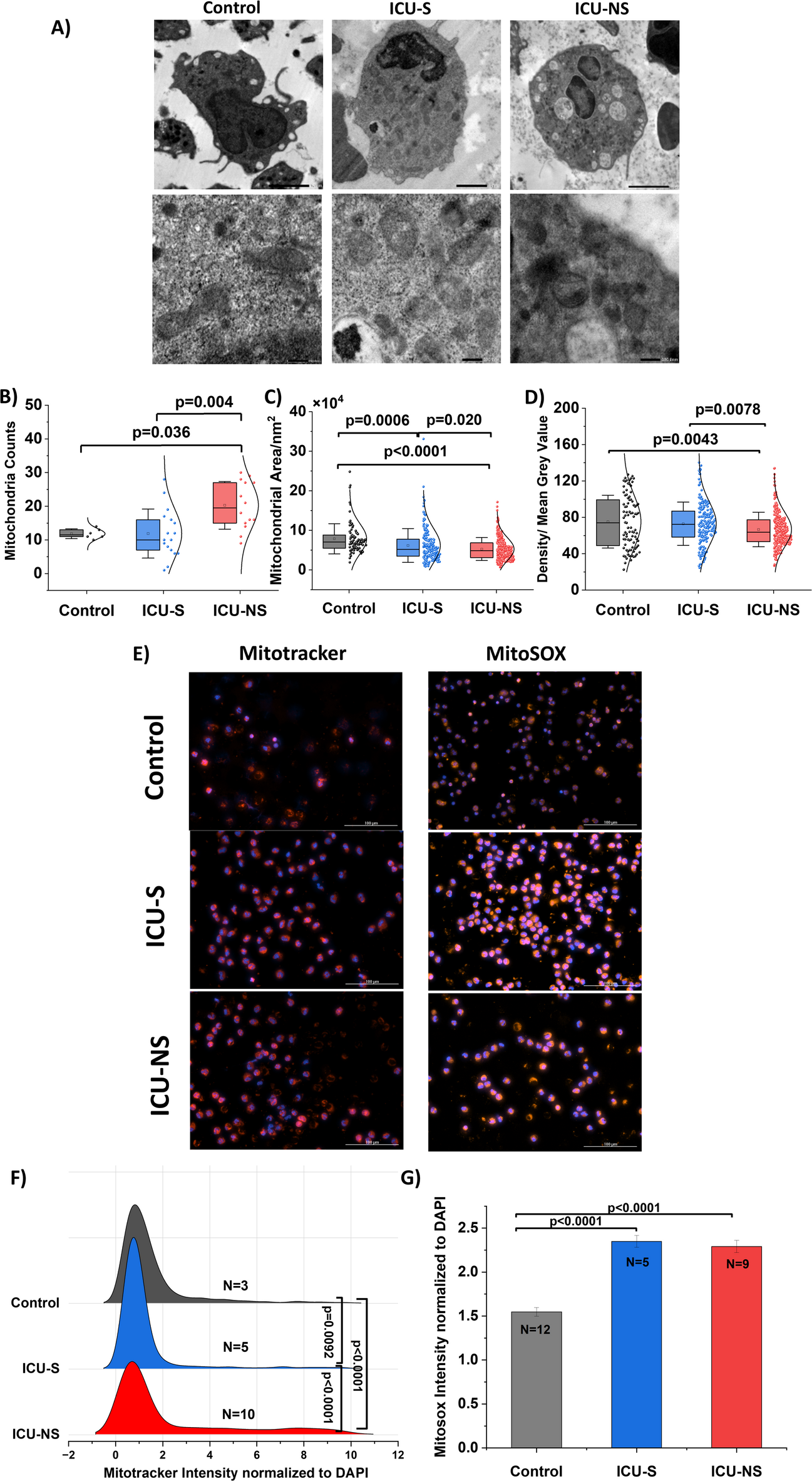
Mitochondria from non-survivors show fragmented phenotype and increased ROS production. (A) Representative electron microscope images showing mitochondrial distribution (upper panel, scale bar 2 μm) and mitochondrial characteristics (lower panel, 200, 500 nm). (B) A half violin plot showing a significant increase in mitochondria per neutrophil from ICU-S and ICU-NS patients compared to control (N = 4, 5 and, 4 for control, ICU-S and, ICU-NS; respectively). (C, D) A half violin plot showing a significant decrease in mitochondria area and mean grey value indicating mitochondria density (n = 91, 168 and, 290 for control, ICU-S and, ICU-NS; respectively). All data presented as mean ± SD. (E) Representative fluorescence images for MitoTracker (mitochondrial content) and MitoSOX (mitochondrial superoxide) with DAPI; images acquired on Cytation 5 (objective 20×) and analysis was performed using Gen5 Software. Scale bar: 100 μm. (F) MitoTracker per-cell intensity normalized to DAPI (controls; n: 1,129 cells, N = 3; ICU-S; n: 1,358 cells, N = 5; ICU-NS; n: 2,366 cells, N = 10); half-violin with individual points and mean ± SD. (G) MitoSOX per-cell intensity normalized to DAPI (controls; n: 4026 cells, N = 12; ICU-S; n: 2,615 cells, N = 5; ICU-NS; n: 3,022 cells, N = 9) displayed as a bar graph (mean with SEM); exact p values in panel. MitoSOX intensity was increased in ICU-S and ICU-NS relative to controls but did not differ significantly between ICU-S and ICU-NS (p = 0.8). ANOVA was done followed by Tukey’s post-hoc tests to compare the differences between the three groups.