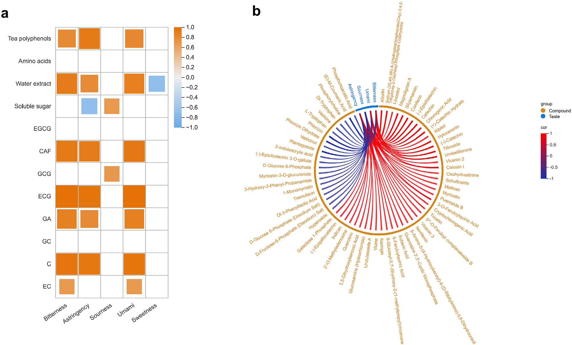
Fig. 5

Correlation between main components, differential NVMs and the taste of black teas of different varieties. (a): Heat map of the correlation between main components and the taste of black teas. (b): Circular graph of the correlation between differential NVMs and the taste of black teas.