Fig. 1

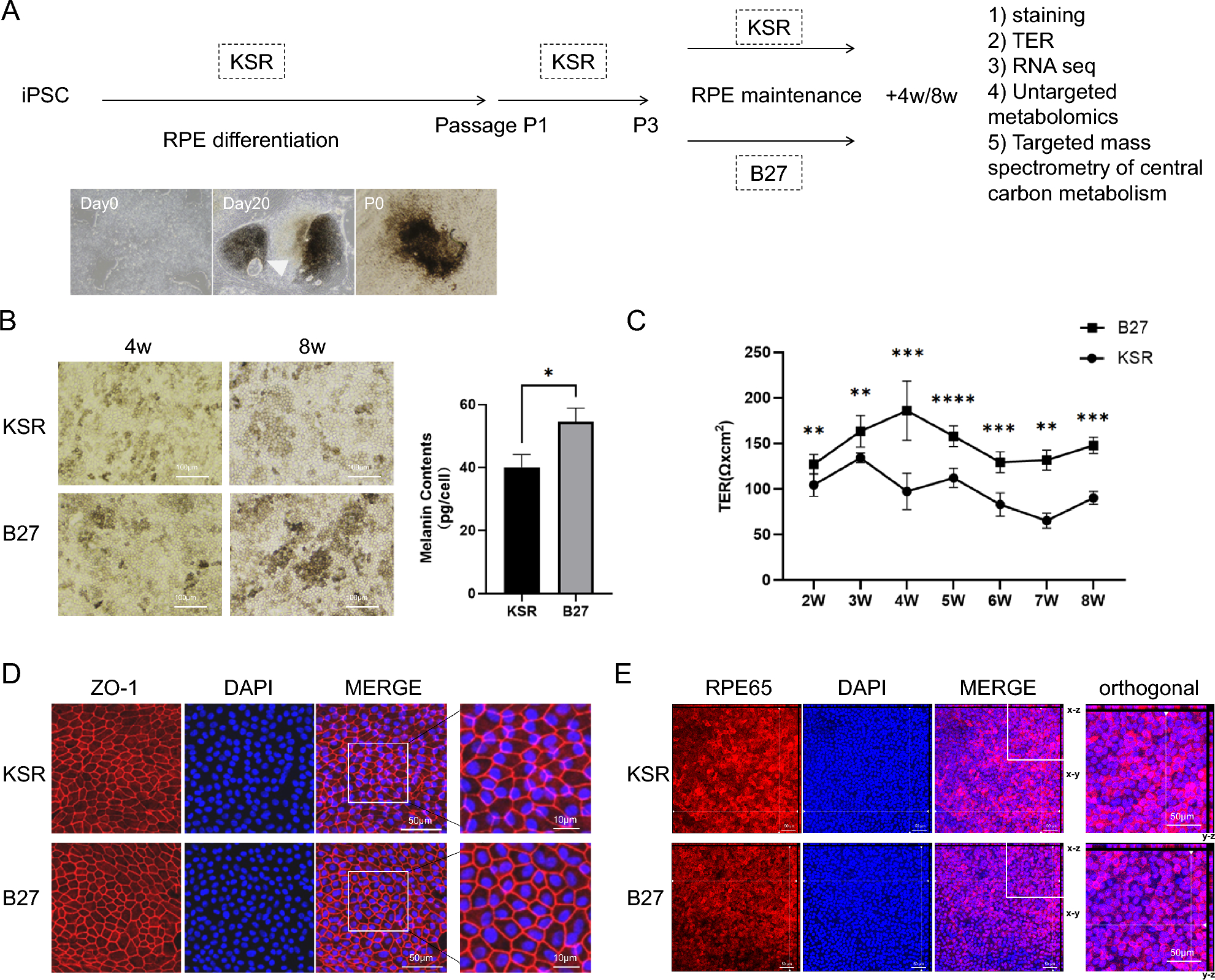
iPSC-derived RPE cells maintained under distinct culture conditions exhibit morphological and barrier functional differences. (A) Scheme of differentiation protocol from iPSCs to RPE cells and study design, pigmented foci is indicated with white triangle; (B) Morphology of KSR- and B27-RPE cells under white light(left), melanin contents of KSR- and B27-RPE cells at 8 weeks; *P < 0.05, using unpaired t-tests; N = 3 per group. Values are expressed as means ± SEM; (C) Measurement of transepithelial electrical resistance (TER) of KSR- and B27-RPE cells at different time points; *P < 0.05, **P < 0.01, ***P < 0.001 and ****P < 0.0001, using unpaired t-tests; N = 6 per group. Values are expressed as means ± SEM; (D) Tight junction marker ZO-1 immunostaining of 4-week cultured KSR- and B27-RPE cells; (E) Visual cycle marker RPE65 immunostaining of 4-week cultured KSR- and B27-RPE cells.