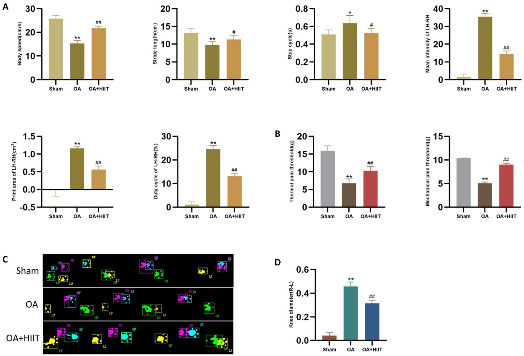
Fig. 1

HIIT improved gait performance, reduced pain sensitivity, and attenuated knee swelling in OA rats. (A) Gait parameters, including body speed, stride length, step cycle, mean intensity of left minus right hindlimb, print area of left minus right hindlimb, and duty cycle of left minus right hindlimb (n = 6). (B) Thermal and mechanical pain sensitivity (n = 6). (C) Schematic diagram of rat gait analysis. (D) Knee diameter measurement (n = 6). Statistical methods used: One-way ANOVA. *p < 0.05 vs. the sham group, **p < 0.01 vs. the sham group, #p < 0.05 vs. the OA group, ##p < 0.01 vs. the OA group, Data are represented as mean ± SD.