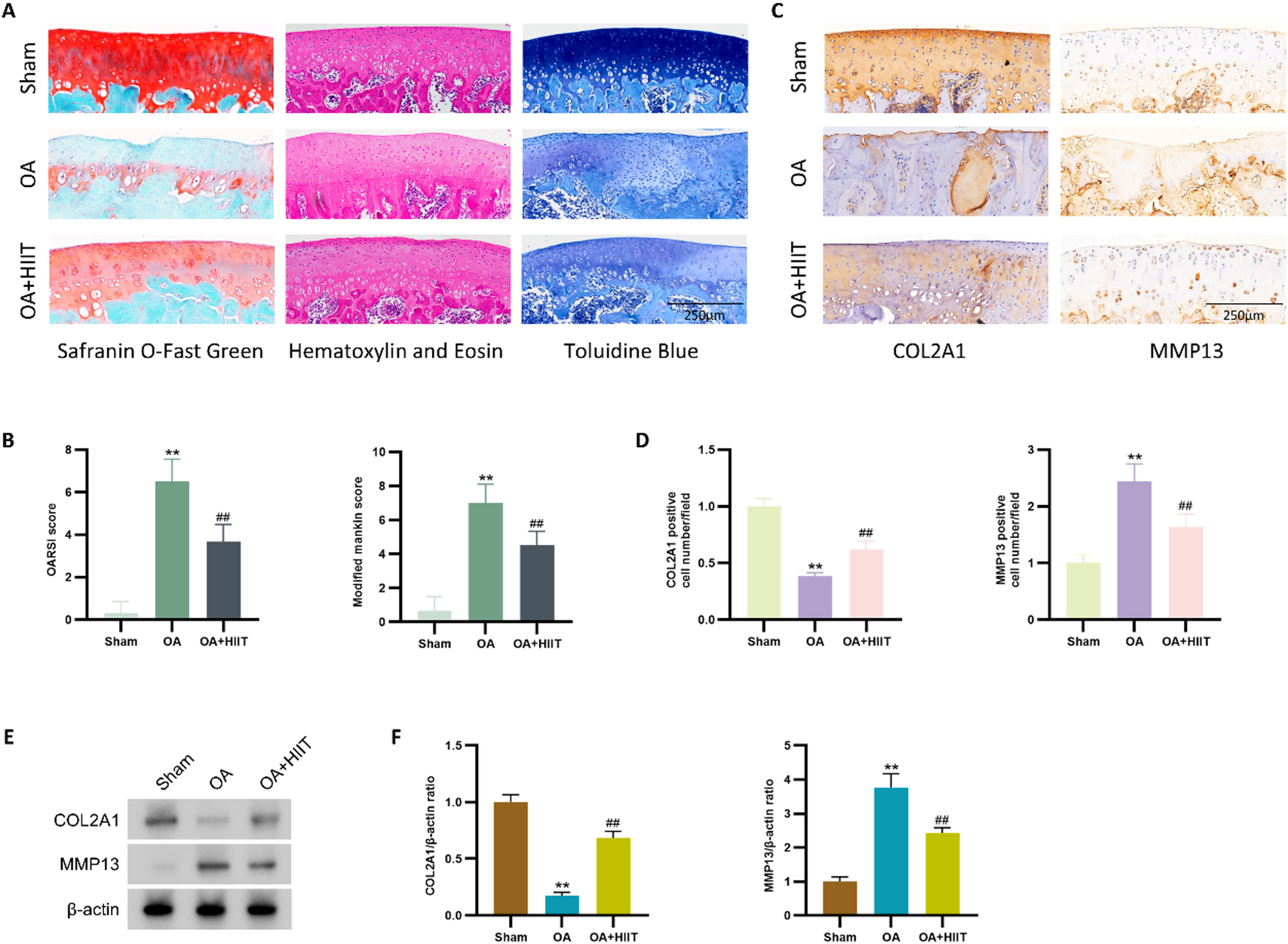
Fig. 2

HIIT ameliorated cartilage degeneration. (A and B) Representative images of Safranin O-Fast Green staining, HE staining, and Toluidine Blue staining of knee cartilage (scale bar: 200 μm), along with quantitative analyses using OARSI and Modified Mankin scores (n = 6). (C and D) Immunohistochemistry staining and quantitative analysis of COL2A1 and MMP13 expression in knee cartilage (scale bar: 100 μm) (n = 6). (E and F) Western blot analysis and quantification of COL2A1 and MMP13 protein levels (n = 6). Statistical methods used: One-way ANOVA. **p < 0.01 vs. the sham group, ##p < 0.01 vs. the OA group, Data are represented as mean ± SD.