Fig. 6
From: Native alleles at lhcb6 shape photosynthetic efficiency and early growth in maize

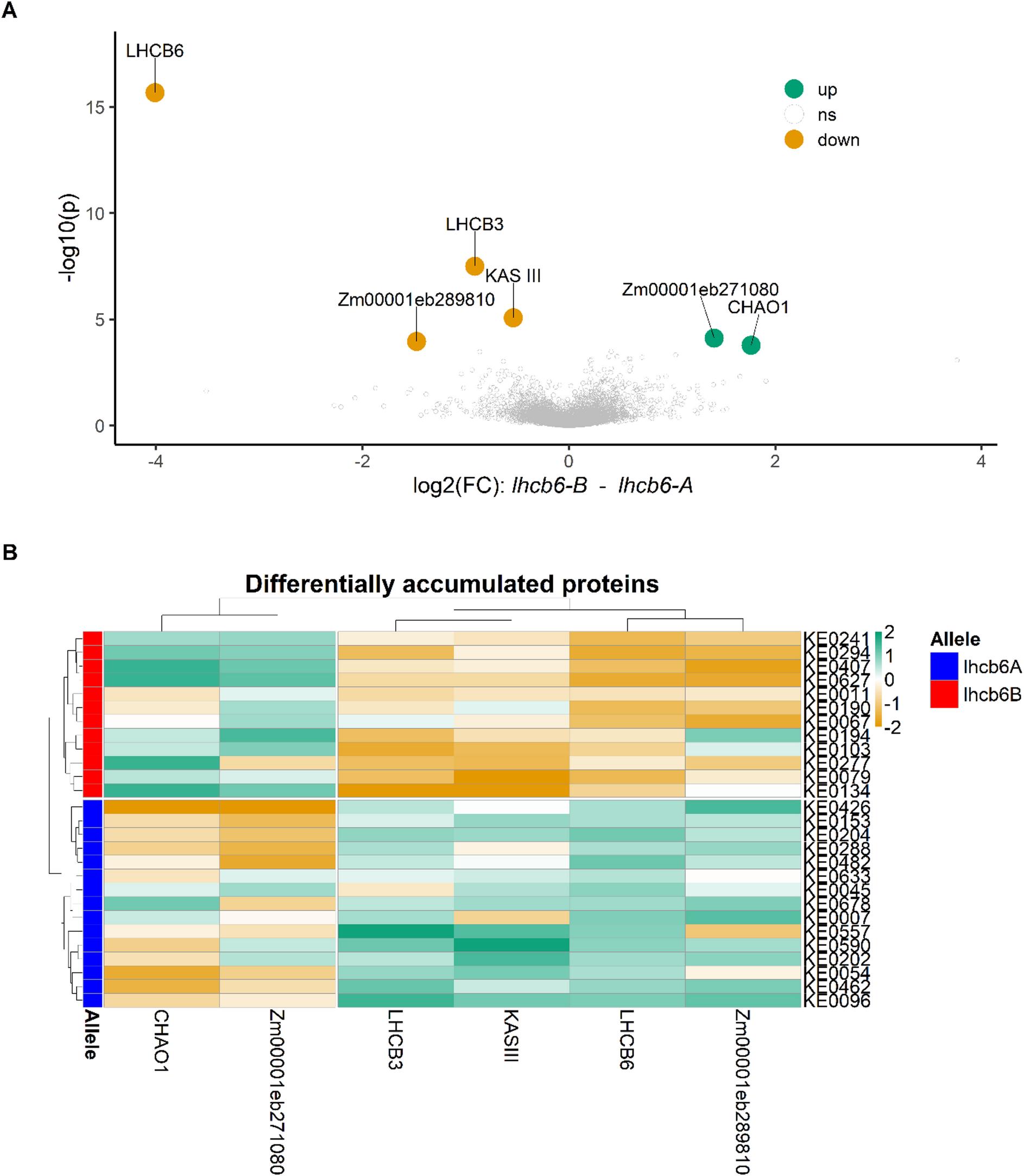
Leaf proteome analysis of 27 Kemater lines segregating for lchb6. A) Differentially accumulated proteins in 27 Kemater lines grouped by their lhcb6 allele. Proteins were considered differentially accumulated at a false discovery rate (FDR) < 20%. Proteins with lower abundance in lines carrying the lhcb6-B allele are shown in orange, while those with higher abundance are shown in green. B) Relative quantities of six significantly differentially accumulated proteins from (A) expressed as z-scores for each of the 27 Kemater lines. Lines carrying the lhcb6-A allele are indicated by the blue and those with the lhcb6-B allele with the red bar.