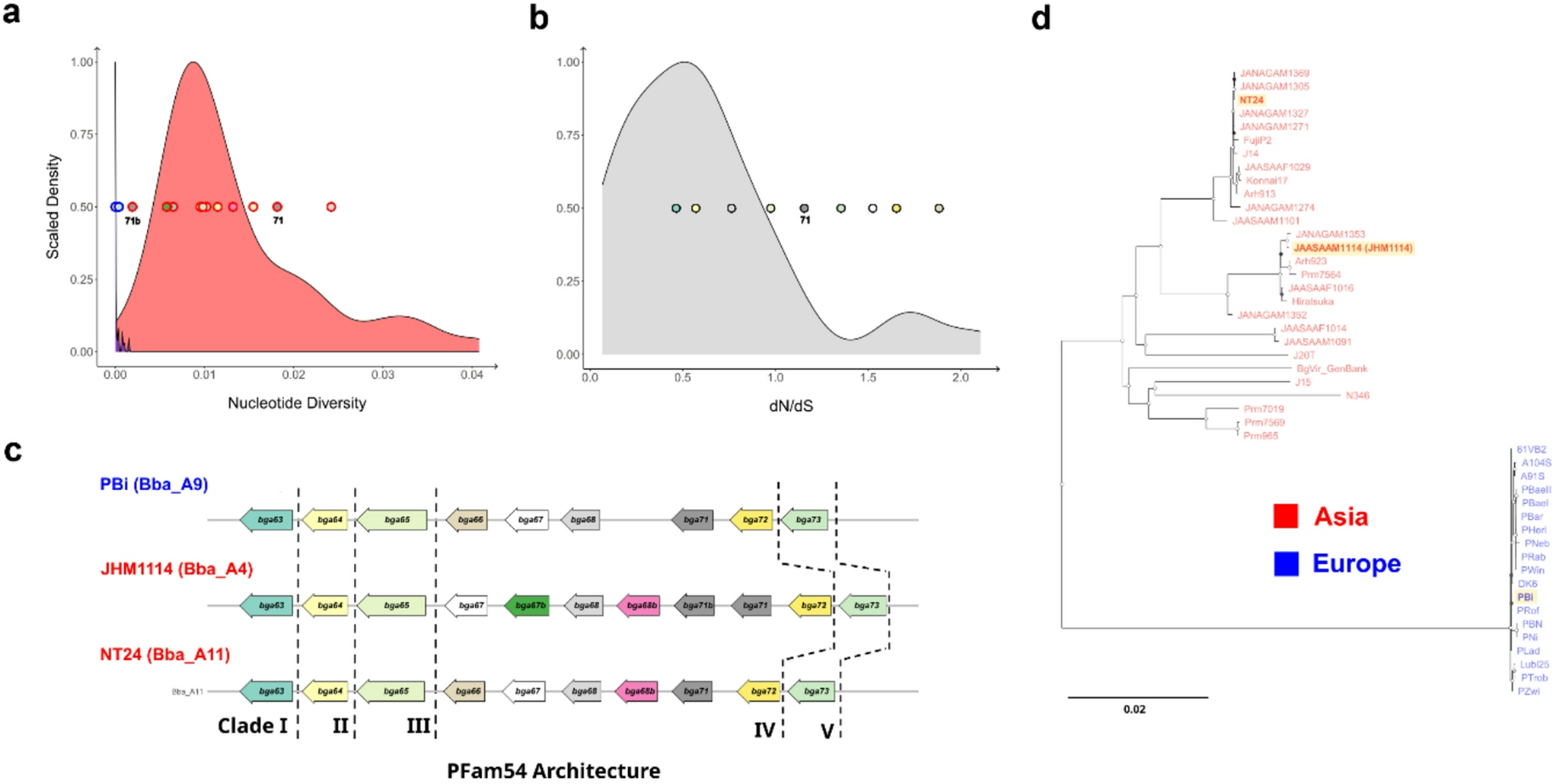
Fig. 1

Overview of the Borrelia bavariensis isolates used in the current study and description of the genetic diversity of PFam54 Clade IV orthologs. Nucleotide diversity (π) (a) and ratios of non-synonymous and synonymous (dN/dS) (b) of all PFam54 members (plotted points) of B. bavariensis isolates from Europe (blue) and Asia (red). Point color refers to the PFam54 genes orthology groups (OG) supported in32. As bga71 and bga71b belong to the same OG (dark grey) they are labeled in both plots (a, b). These values were calculated from all available sequences of each PFam54 ortholog from the previously published genomic data for European (n = 19) and Asian (n = 28) isolates13,32, for individual values refer to Supplementary Table 3. Background distributions were determined based on all lp54-located genes (see Material and Methods). Estimation of π (a) was done per population (i.e., Asia or Europe) whereas dN/dS (b) values were estimated for all samples across both populations. For this reason, dN/dS ratios could only be determined for genes present in both populations. (c) PFam54 architecture types of the focal isolates as described in32. Gene color corresponds to gene orthology between isolates and species as described previously32. The PFam54 architecture type for NT24 (Bba_A11), JHM1114 (Bba_A4), and PBi (Bba_A9) as determined in32 are shown in parentheses next to the isolate name. (d) Phylogeny based on the lp54 plasmid sequence of B. bavariensis isolates as reported in32. The isolates chosen for functional validation in this study (NT24, JAASAAM1114, i.e., JHM1114, and PBi) are shown in bold. Nodes are colored by support probability with white representing a node probability of 1 and black referring to the lowest probability present in the tree of 0.57. The scale bar is in substitutions per base pair.