Fig. 1
From: Bonding strength and fatigue survival of conventional, additive and subtractive complete dentures

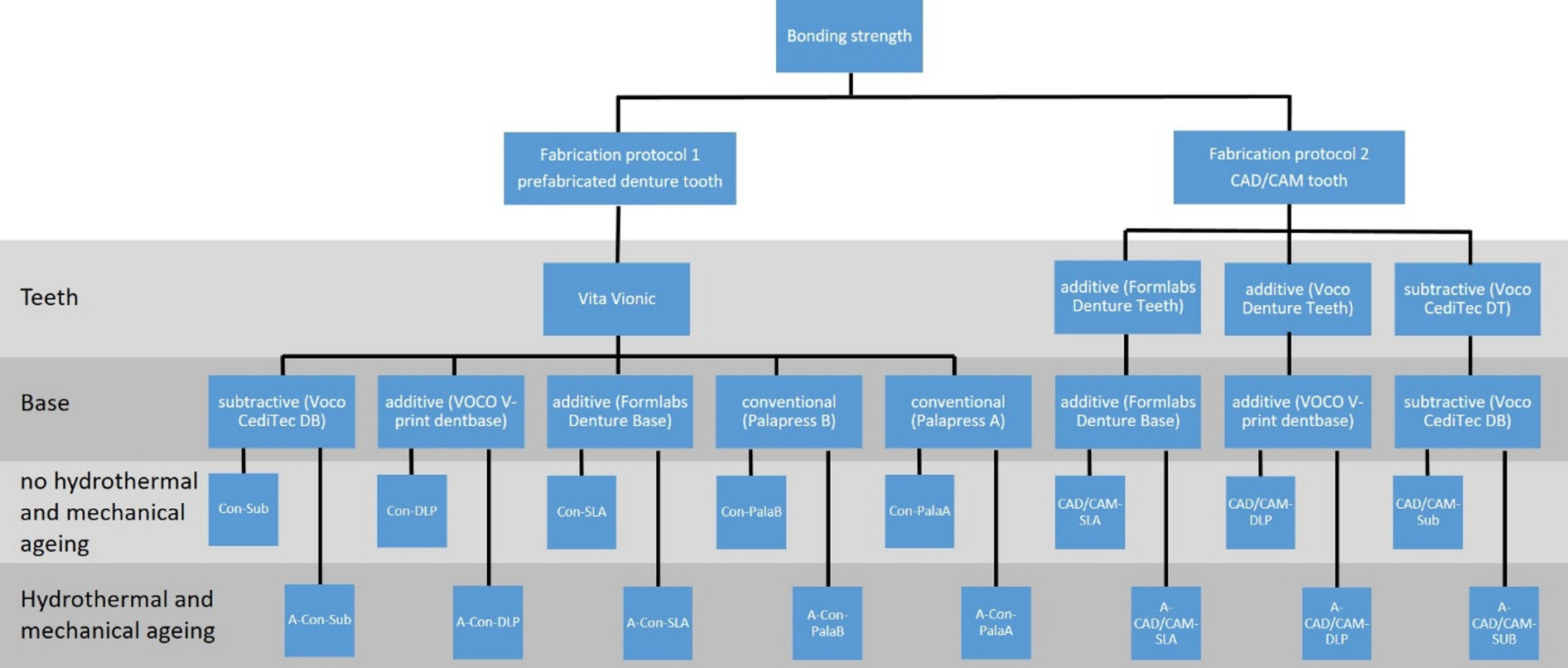
Experimental setup of the investigation.
From: Bonding strength and fatigue survival of conventional, additive and subtractive complete dentures

Experimental setup of the investigation.