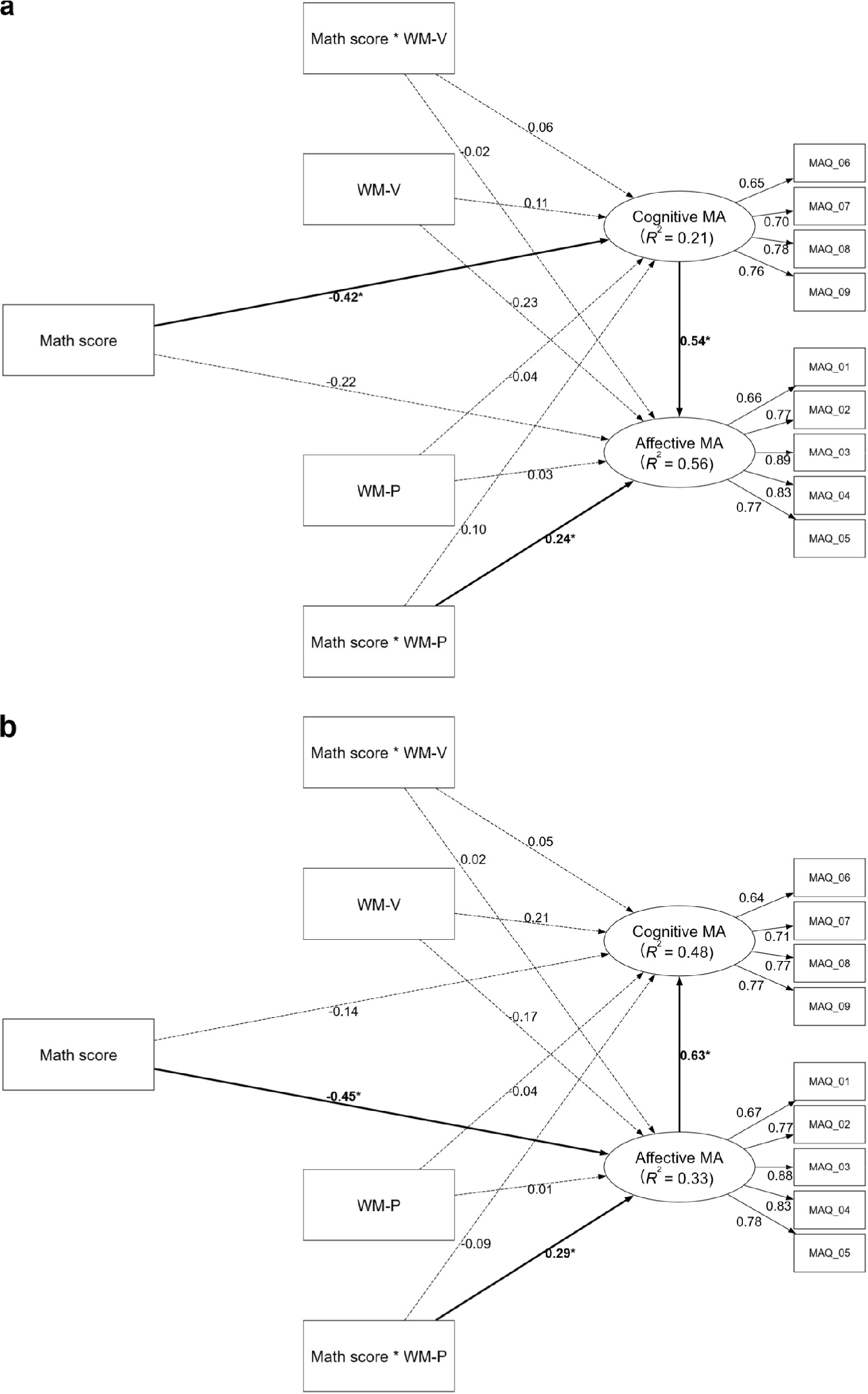
Fig. 2

The moderated mediation models of math anxiety in the adolescent sample. Panel (a) displays Model CA (cognitive MA [cMA] → affective MA [aMA]), testing the mediating role of cognitive math anxiety on the relationship between math performance and affective math anxiety. Panel (b) displays Model AC (aMA → cMA), testing the mediating role of affective math anxiety. Both models also test the moderating roles of phonological (WM-P) and visuospatial (WM-V) working memory. Paths from interaction terms (e.g., Math score × WM-P) represent moderating effects, while paths from WM constructs represent their direct effects. Values on paths are standardized beta coefficients (\(\beta\)). The R2 value indicates the variance explained for each endogenous construct. Significant paths are indicated by bold solid lines and marked with an asterisk (*), denoting that the bootstrapped 95% confidence interval (CI) excludes zero. Dashed lines indicate non-significant relationships. Detailed confidence intervals are provided in Supplementary Table S9. All models have controlled for gender, year of exam participation, and language score. MA: math anxiety; WM-P: working memory (phonological); WM-V: working memory (visuospatial); MAQ: items of the Math Anxiety Questionnaire.