Fig. 3
From: Cholesterol-rich diet exacerbates steatohepatitis in the STAM mouse model

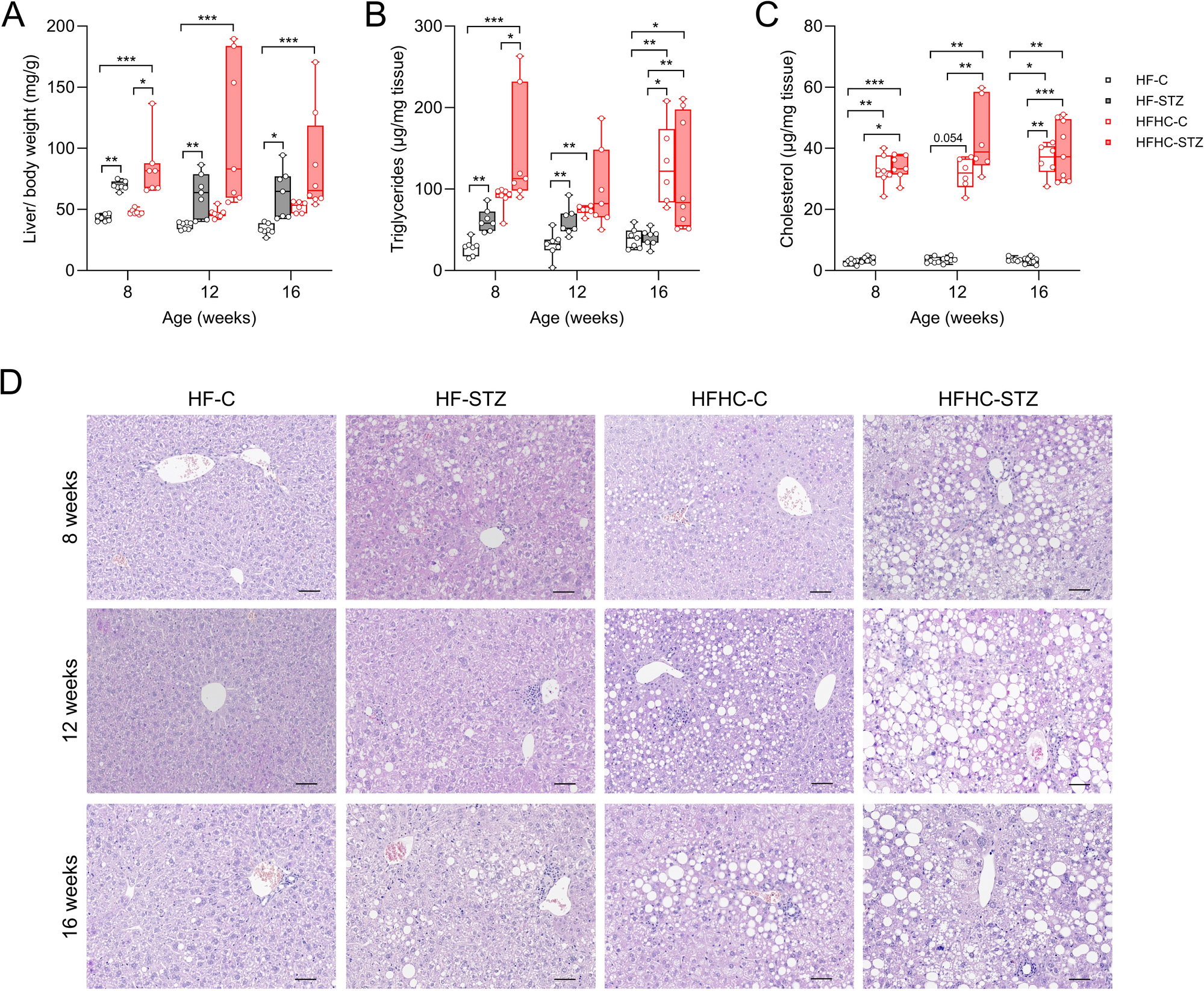
Cholesterol-enriched diet has a more severe impact on hepatic fat accumulation in STZ-treated mice. (A) Liver weight relative to body weight. Hepatic (B) triglycerides and (C) cholesterol levels. (D) Representative H&E staining of liver sections from mice at 8, 12 or 16 weeks of age (scale bars, 50 μm). Values are median (line), upper and lower quartile (box) and extremes (whiskers). Data are analyzed by Kruskal-Wallis test for independent time points. *p < 0.05; **p < 0.01; ***p < 0.001. (n = 6–8/group)