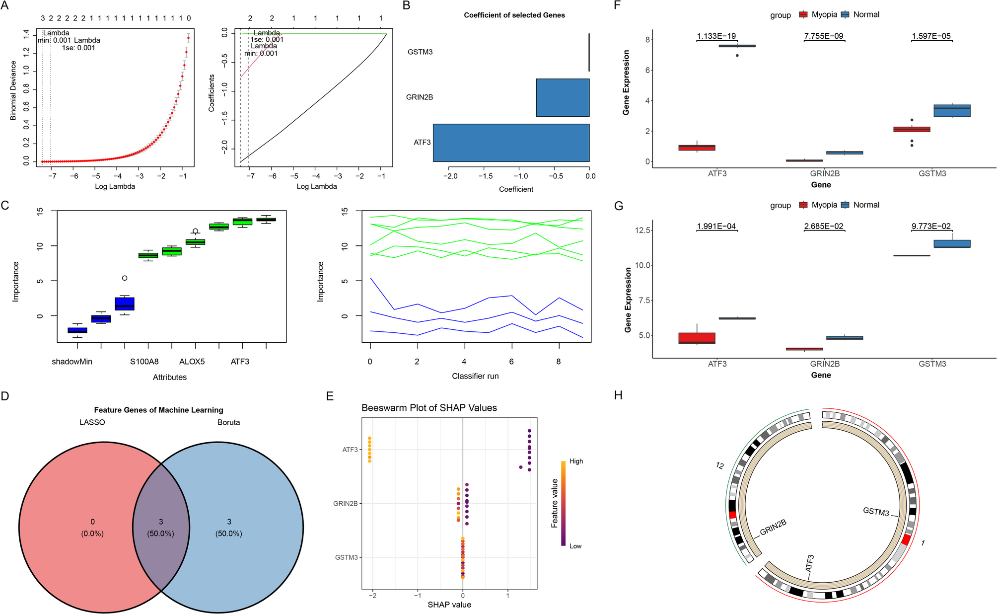
Fig. 2

Identification and analysis of biomarkers. (A) Least Absolute Shrinkage and Selection Operator (LASSO) coefficient profiles. Genes from univariate Cox regression analysis were narrowed down by the lasso algorithm. (B) Characteristic gene coefficients. (C) Boruta screening for characterisation genes. (D) Venn diagrams for machine learning algorithms. (E) Beeswarm plot summarizing SHapley Additive exPlanations (SHAP) values for the top features in the prediction model. Each point represents an individual sample; the horizontal position indicates the SHAP value (contribution to the prediction outcome), with positive values denoting increased risk and negative values denoting decreased risk. Color intensity reflects the actual normalized expression level of the feature (light color: high expression; dark color: low expression). (F-G) Box plot of biomarker expression levels in merger dataset and GSE136701. (H) Chromosomal localisation of biomarkers.