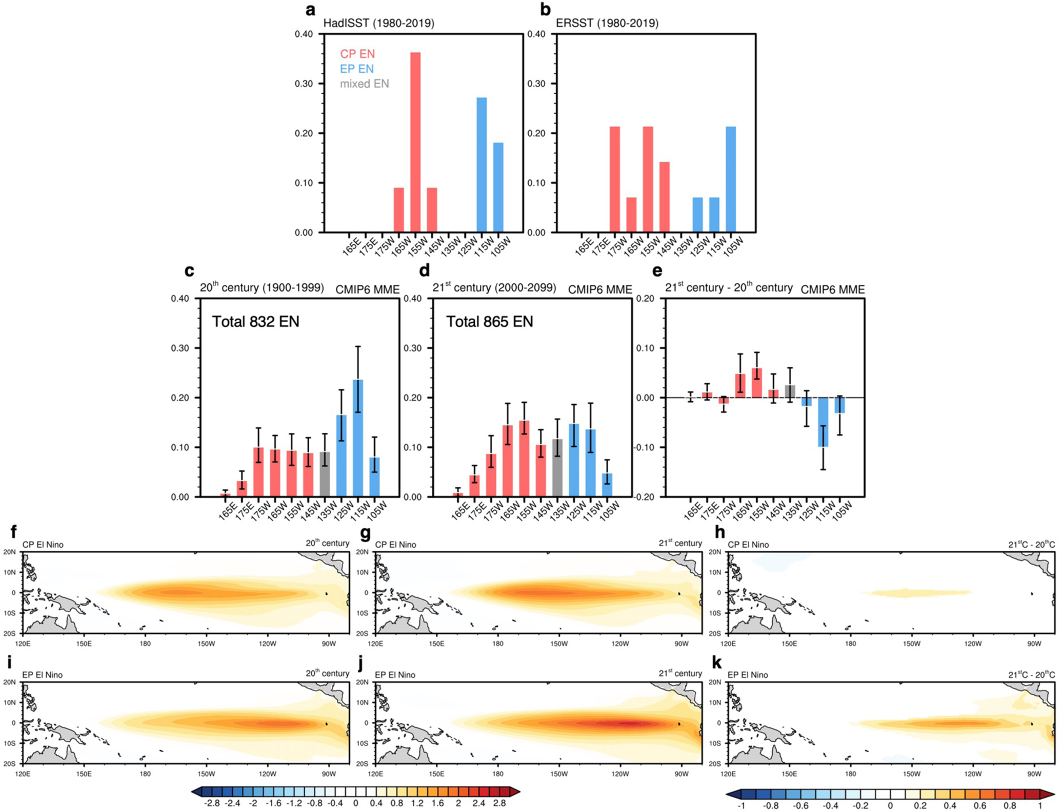
Fig. 1: Longitudinal distribution of El Niño SSTA center and its projected changes in the 21st century.
From: More frequent central Pacific El Niño and stronger eastern pacific El Niño in a warmer climate

a–e Histograms (normalized occurrences) of El Niño SSTA centers during November–December–January (NDJ) for ERSST (a), HadISST (b), as well as the MME of 30 CMIP6 models during the 20th century (1900–1999) (c), 21st century (2000–2099) (d), and their difference (e). Red, blue, and gray bars denote CP El Niño, EP El Niño, and mixed-type El Niño events, respectively. Error bars indicate the 95% confidence level obtained using the bootstrap method (Methods). f–k SSTA spatial patterns of each El Niño type in the CMIP6 MME: CP El Niño in the 20th century (f), 21st century (g), and difference (h). EP El Niño in the 20th century (i), 21st century (j), and difference (k). Values shown in shading are statistically significant at the 95% confidence level using the bootstrap method. The units are [°C] for (f–k).