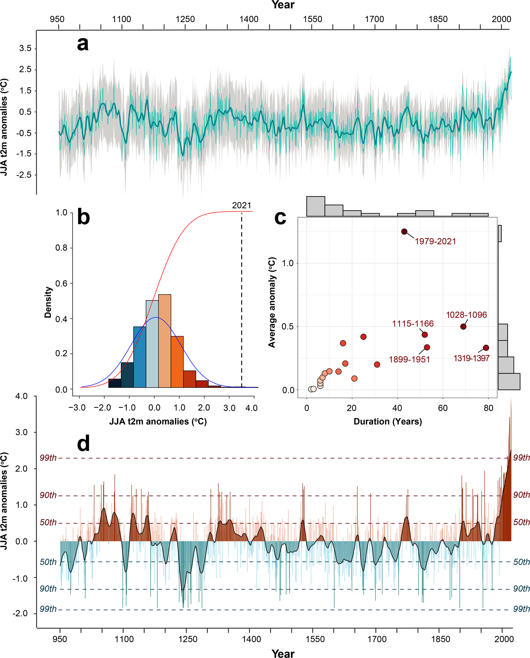
Fig. 2: Long-term estimates of summer temperature variability for the Pacific Northwest.
From: Unprecedented 21st century heat across the Pacific Northwest of North America

Historical estimates of summertime mean temperatures (June-August t2m) over the Pacific Northwest from 950–2021 CE. a Annual reconstructed temperature anomalies (light teal line) relative to the 1951–1980 mean, with 10-year LOESS smoother (dark teal line) and associated error (gray line) of the model back through time. b Distribution of reconstructed temperature anomalies with the density distribution (blue line) and cumulative probability density function (red line) curves. c Bivariate characterization of multi-year warm events corresponding to time series in panel d. d Annual reconstructed temperature anomalies overlaid with 30-year LOESS smoothed time series of multi-year temperature departures, with the 50th, 90th, and 99th percentiles of all warm and cool departures denoted by horizontal dashed lines. Warm departures are colored red, and cold departures are colored blue. Warm and cool departures, which are at or exceed the 90th percentile, are denoted with dark red and blue bars, respectively.