Fig. 2
From: Electrophoretic cytopathology resolves ERBB2 forms with single-cell resolution

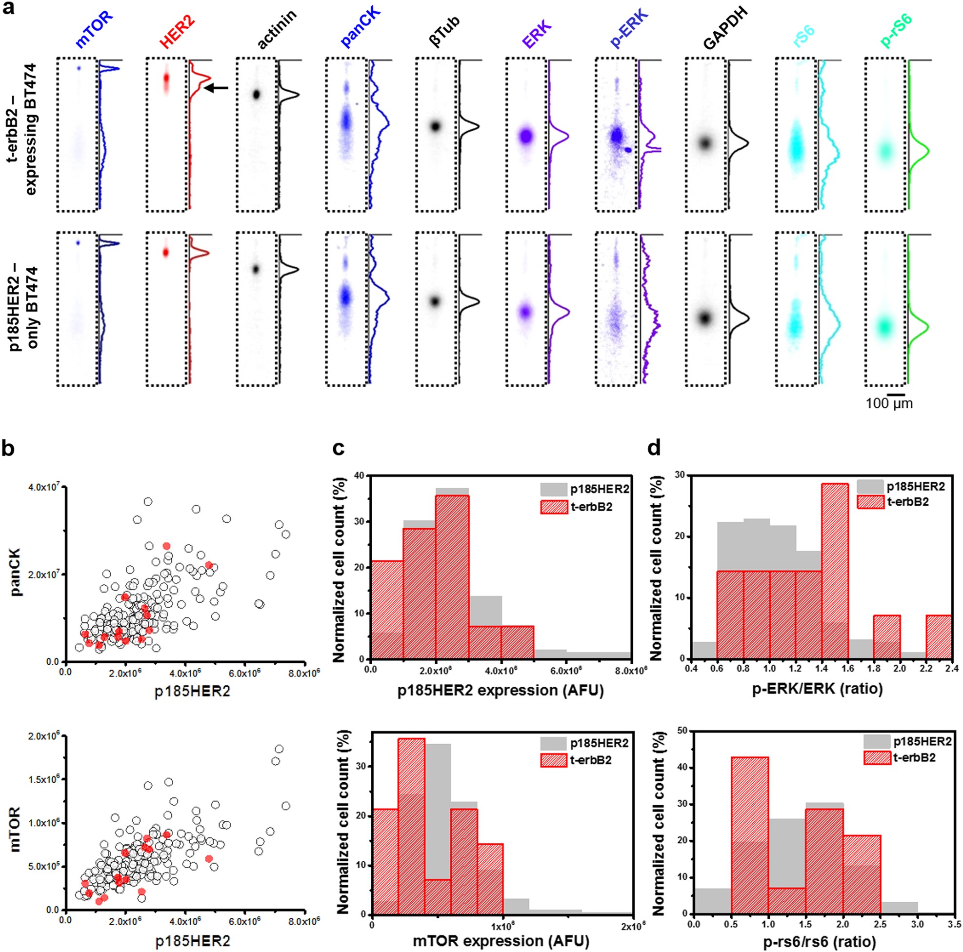
Protein profiling t-erbB2-expressing and p185HER2-only BT474 cells. a False-color fluorescence micrographs and intensity plots of control proteins (GAPDH, actinin and β-Tubulin), HER2-related signaling proteins (HER2, mTOR, ERK, p-ERK, rs6, and p-rs6), and an epithelial cell protein marker (panCK) are shown in a selected t-erbB2-expressing BT474 cell (top) and p185HER2-only BT474 cell (bottom). The arrow indicates the t-erbB2 protein peak. b The scatter plots of p185HER2 and panCK (top) and p185HER2 and mTOR (bottom) suggest that all the HER2-positive BT474 cells are panCK-positive and mTOR-positive. (○) denotes p185HER2 only BT474 cells. (●) denotes t-erbB2-expressing BT474 cells. c The histograms of p185HER2 (top) and mTOR (bottom) expression indicate a similar expression range between t-erbB2-expressing and p185HER2-only BT474 cells. d The histograms of p-ERK to ERK ratios (top) and p-rs6 to rs6 ratios (bottom) indicate the signal activation of t-erbB2-expressing versus p185HER2-only BT474 cells. The cell number of each bin is normalized to the total cell number