Fig. 4
From: Electrophoretic cytopathology resolves ERBB2 forms with single-cell resolution

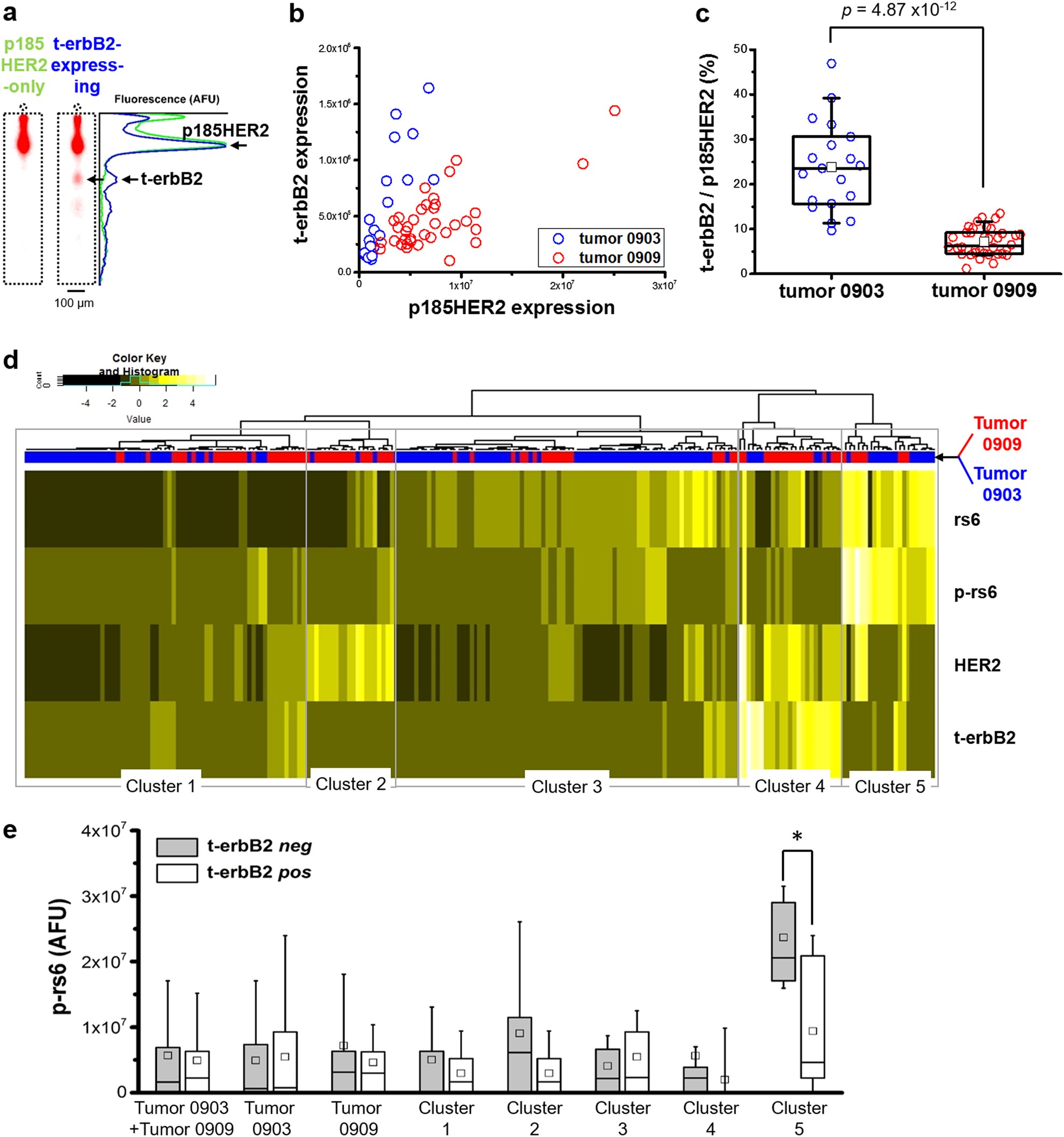
Hierarchical clustering reveals a p-rs6 activated subpopulation of cells from primary HER2-positive breast tumor biopsy specimens. a False-color fluorescence micrographs and intensity plots show a selected pair of t-erbB2-expressing and p185HER2-only primary breast tumor cells from Tumor 0909. The electrophoretic separation and immunoprobing by HER2-3B5 antibody identifies t-erbB2-expressing cells in primary tumor biopsies. b The scatter plot shows the expression of t-erbB2s and p185HER2 in tumor 0903 and 0909. c The box plot of t-erbB2s to p185HER2 expression ratio shows a statistically significant distribution difference between Tumor 0903 and 0909 (Mann-Whitney u-test, two-tailed, p < 0.01, nt0903 = 127 cells, nt0909 = 90 cells). d The heatmap shows characterization of cell populations from Tumor 0909 (red bar) and Tumor 0903 (blue bar) and scaled expression of target proteins (rs6, p-rs6, p185HER2, t-erbB2 in rows). Heat intensity reflects the standardized expression of each protein with white indicating highest expression and black indicating least expression. Cell populations were arranged according to linkage of hierarchical clustering. Five cell subpopulations were identified from clustering. The dendrograms were created using the Euclidean distance between expression of four scaled protein markers in each cell. e The box plots show p-rs6 expression between t-erbB2 negative (neg, gray) and positive (pos, white) populations in combined (Tumor 0909 and Tumor 0903), separated (Tumor 0909 or Tumor 0903), or clustered (cluster 1–5) samples. The p-rs6 expression is statistically different between t-erbB2s negative and positive populations in cluster 5 (Mann-Whitney’s u-test, two-tailed, p < 0.01, nt-erbB2-pos-cluster 5 = 11 cells, nt-erbB2-neg-cluster 5 = 11 cells, labeled as *). Box ends indicate 25th and 75th quantiles; black line at box indicates median value; black square at box indicates mean value; whiskers extend to 90% confidence limits. AFU Arbitrary fluorescence unit