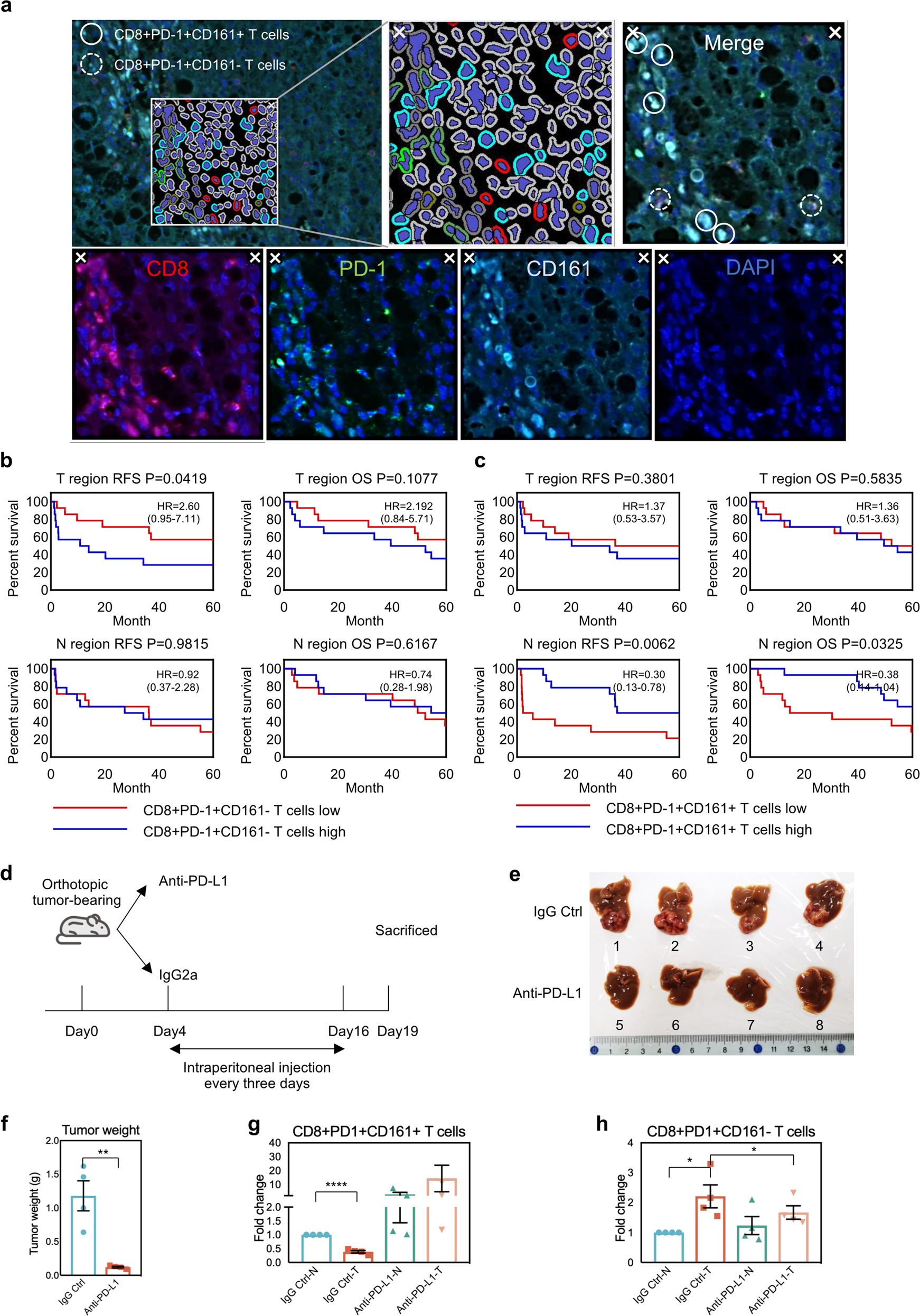
Fig. 4: The higher infiltration level of CD8+PD-1+CD161+ T cells indicates better prognosis.
From: The identification and functional analysis of CD8+PD-1+CD161+ T cells in hepatocellular carcinoma

a Opal multiplex immunohistochemical staining. b RFS (recurrence-free survival) and OS (overall survival) of CD8+PD-1+CD161− T cells in the infiltration high group (n = 14) and low group (n = 14), HR (hazard ratio) with 95% CI. c RFS and OS of CD8+PD-1+CD161+ T cells in infiltration high group (n = 14) and low group (n = 14). d Work flow of mouse anti-PD-L1 treatment. e General view of tumors. f Tumor weight. g, h Distribution of CD8+PD-1+CD161+ T cells and CD8+PD-1+CD161− T cells in T and N region before and after anti-PD-L1 treatment. (The data of each group was normalized according to the value of IgG Ctrl-N.) N non-tumor region, T tumor region.