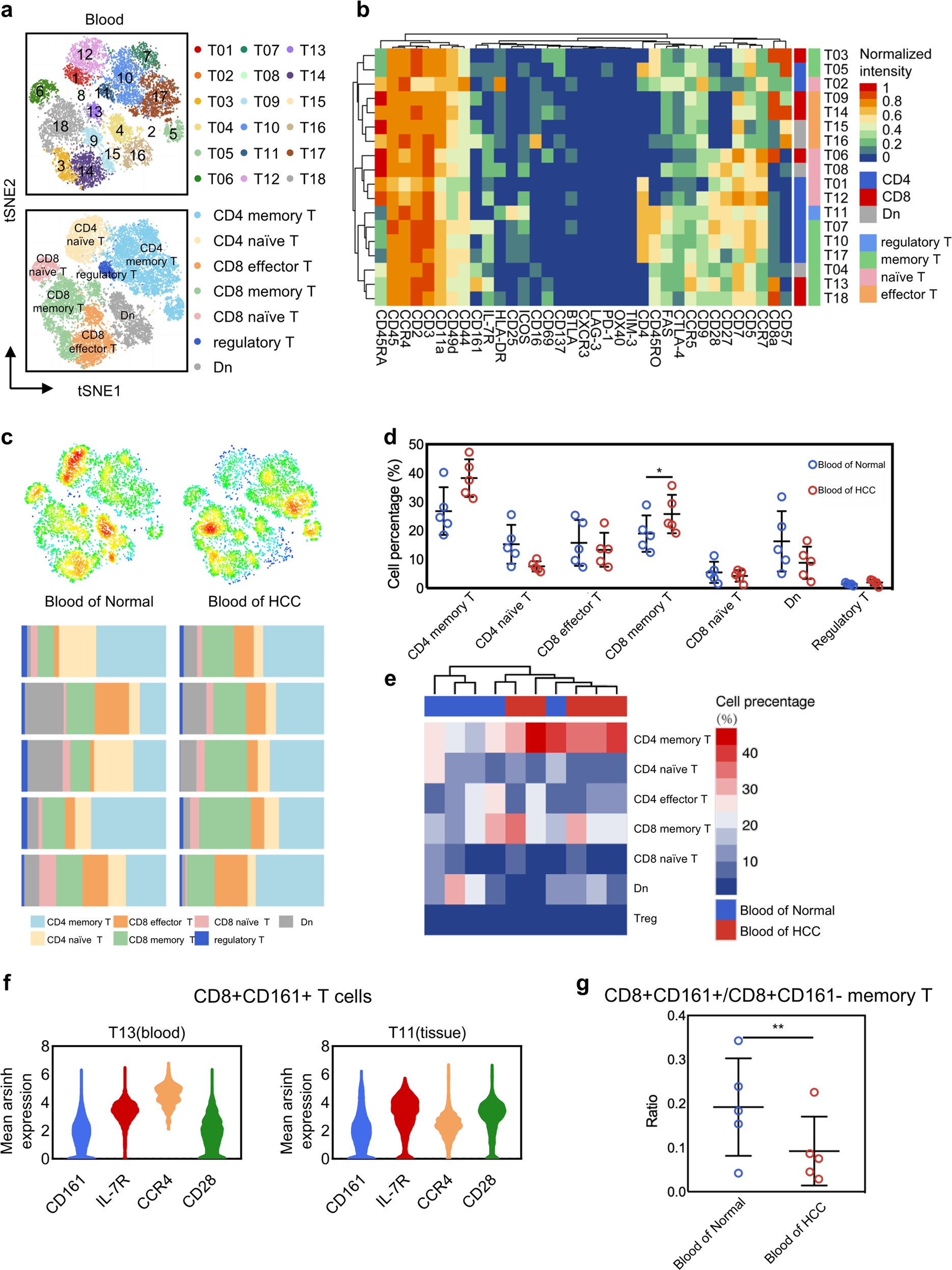
Fig. 5: Abundance change of CD8+CD161+/ CD161− T cells in different human blood.
From: The identification and functional analysis of CD8+PD-1+CD161+ T cells in hepatocellular carcinoma

a tSNE plot of 18 T cell clusters and 7 annotation subpopulations. b Heat map of 35 markers. c Distribution and composition of seven annotation T cell clusters in Normal and HCC. d Enrichment difference scatter plot. e Clustering abundance heat map. f Similar expression pattern of CD8+CD161+ T cells in blood and tissues. g Differential abundance of CD8+CD161+/ CD8+CD161− memory T cells in normal and cancer patient blood samples.