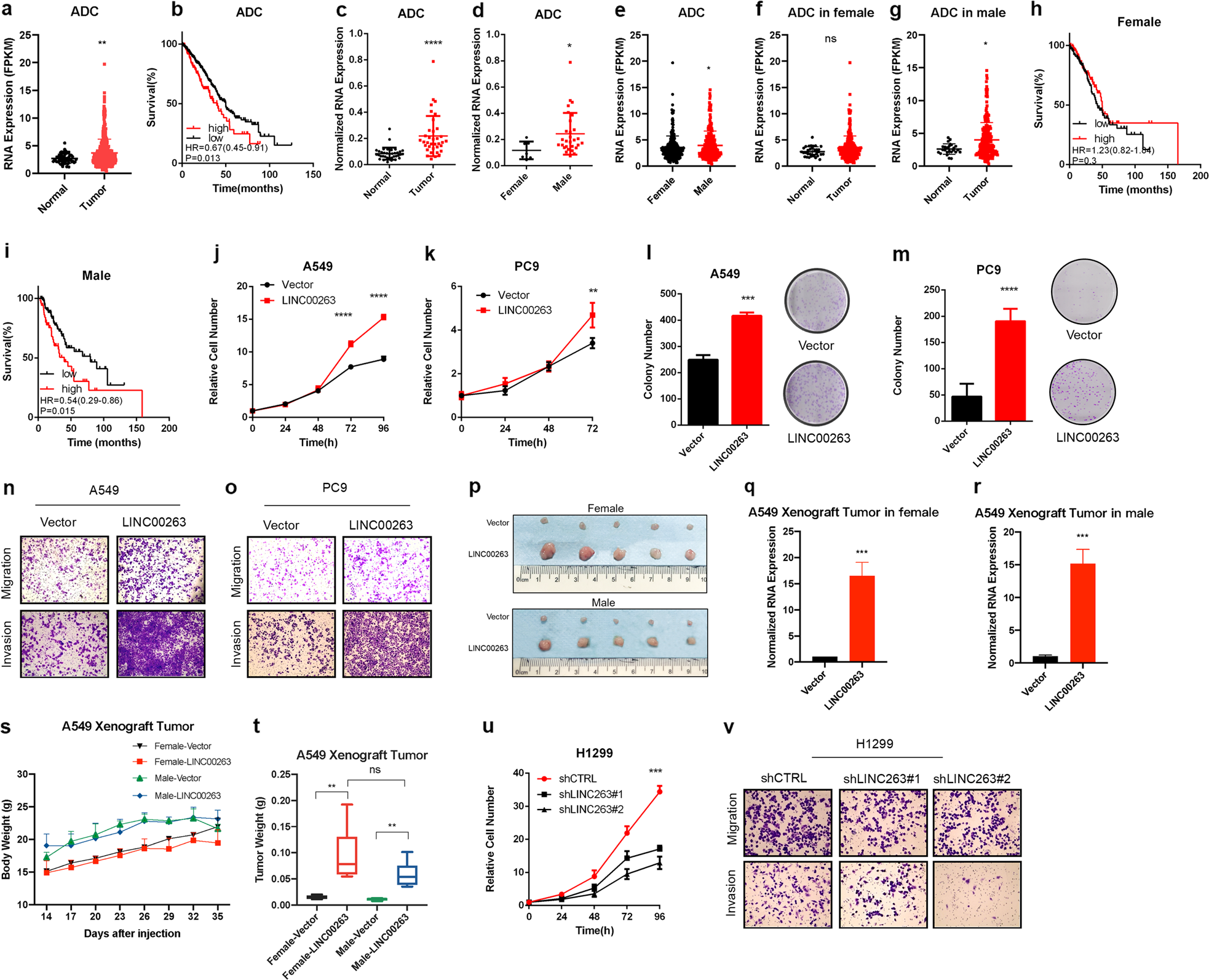
Fig. 2: LINC00263 promotes cell growth, colony formation, invasion, and migration.
From: Annotation and cluster analysis of long noncoding RNA linked to male sex and estrogen in cancers

a The expression of LINC00263 increased in 535 lung ADC tumor tissues compared to 59 normal tissues in the TCGA database. b Kaplan–Meier curves for overall survival rates associated with LINC00263 expression in lung ADC (low expression numbers = 366, high expression numbers = 125) HR = 0.67(0.45–0.91), P = 0.013. c RT-qPCR shows an increased expression of LINC00263 in 36 paired lung ADC relative to corresponding normal lung tissue samples P < 0.0001. d RT-qPCR verified the expression of LINC00263 in 29 male tumor tissue and 7 female tumor tissue (P = 0.0481). e–g Comparison of the expression of LINC00263 between 232 male tumor tissues and 265 female tumor tissue (P = 0.015) e, normal tissue and tumor tissue in females (P = 0.087) f, normal tissue and tumor tissue in males (P = 0.012) g. h, i Kaplan–Meier curves for overall survival rates associated with LINC00263 expression in female (low expression numbers = 140, high expression numbers = 129) i and males (low expression number = 110, high expression number = 52). j, k The MTS assay was used to assess cell viability in A549 j and PC9 k cells stably overexpressing LINC00263. The sex of A549 and PC9 was male. l, m Colony-formation assay of A549 l and PC9 m cells stably overexpressing LINC00263. n, o The results of cell migration and invasion. A549 n cells and PC9 o cells stably overexpressed LINC00263 have more cells migrated and invaded through the basement membrane compared to empty vector cells. p–u Nude mice after the injection of A549 stably expressing the control vector or LINC00263 expression plasmids are shown. Tumor formation was monitored at the indicated times; images p, weights u were recorded v MTS assay to assess cell viability in H1299 cells after the knockdown of LINC00263. The sex of H1299 was male. w H1299 cells after the knockdown of LINC00263 have fewer cells migrated and invaded through the basement membrane. Data are shown as the mean ± SEM; n ≥ 3 independent experiments, two-tailed Student’s t-test: ns nonsignificant (P > 0.05), *P < 0.05, **P < 0.01, ***P < 0.001.