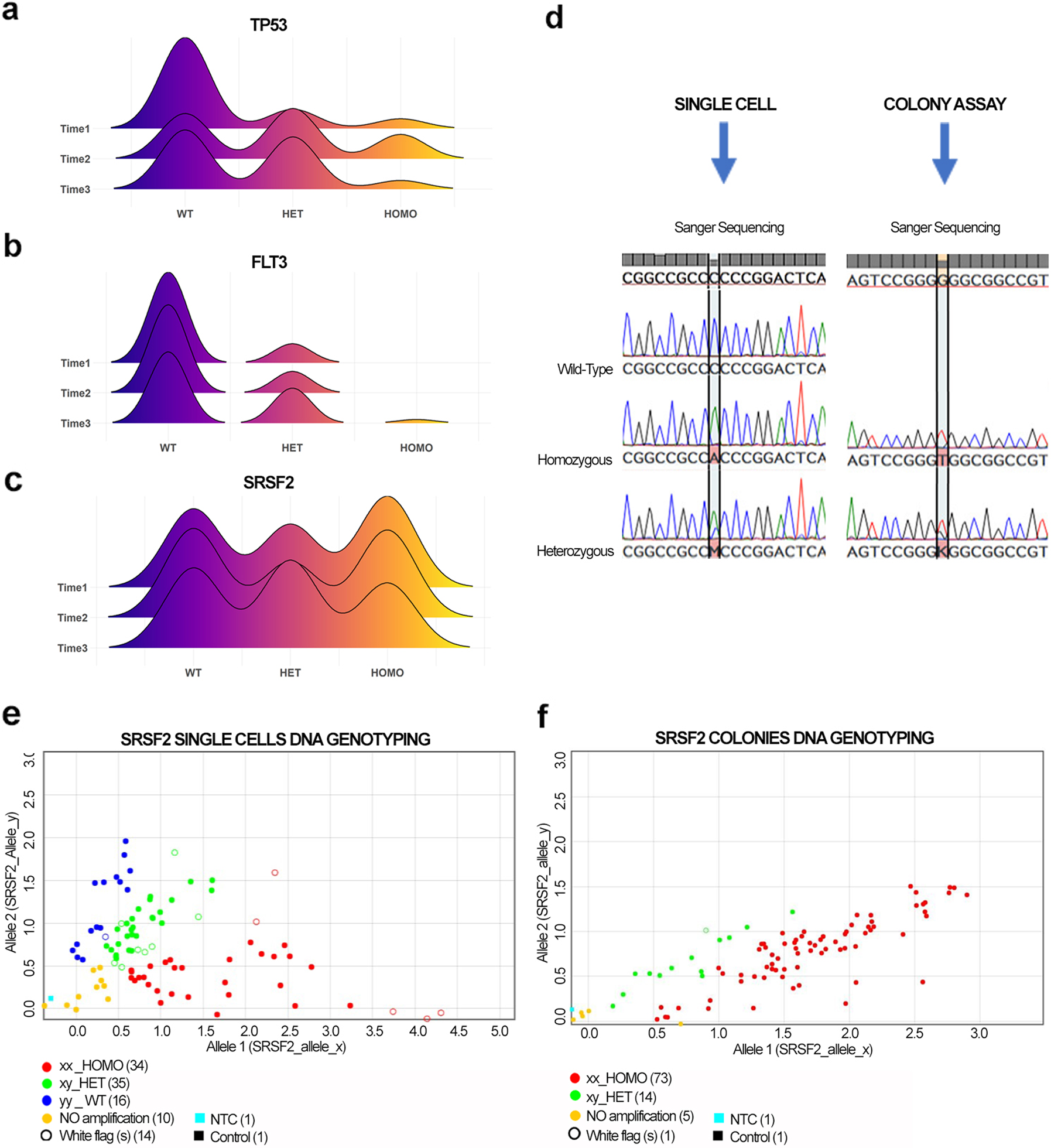
Fig. 2: TP53, FLT3, and SRSF2 mutations evolution during time and detection of SRSF2 homozygous mutated cells.

a–c The joy plot shows the distribution of zygosity of TP53 (a), FLT3 (b), and SRSF2 (c) in T1, T2, and T3, respectively. d The results of Sanger sequencing on single cells (SC) and colonies obtained from PB CD34+ cells. On the left are shown the electropherograms representing wild-type, heterozygous, and homozygous SRSF2 gene variants in SC, while on the right there are electropherograms from colonies indicating the heterozygous and homozygous mutational state. In e–f, representative dot plots show genotyping results obtained from SC and colonies. Allele 1 (x) indicates SRSF2 mutated gene and allele 2 (y) refers to SRSF2 wild-type gene. The graph represents the distribution of amplified DNA according to a wild-type (y/y, blue dot), heterozygous (x/y, green dot), and homozygous (x/x, red dot) configuration. In e, the dot plots highlight the presence of wild-type (blue), heterozygous (green), and homozygous (red) single cells. In f, the dot plot shows heterozygous (green) and homozygous (red) colonies.