Fig. 1: Glucocorticoid-induced regulation in gene expression.
From: The Aurora kinase/β-catenin axis contributes to dexamethasone resistance in leukemia

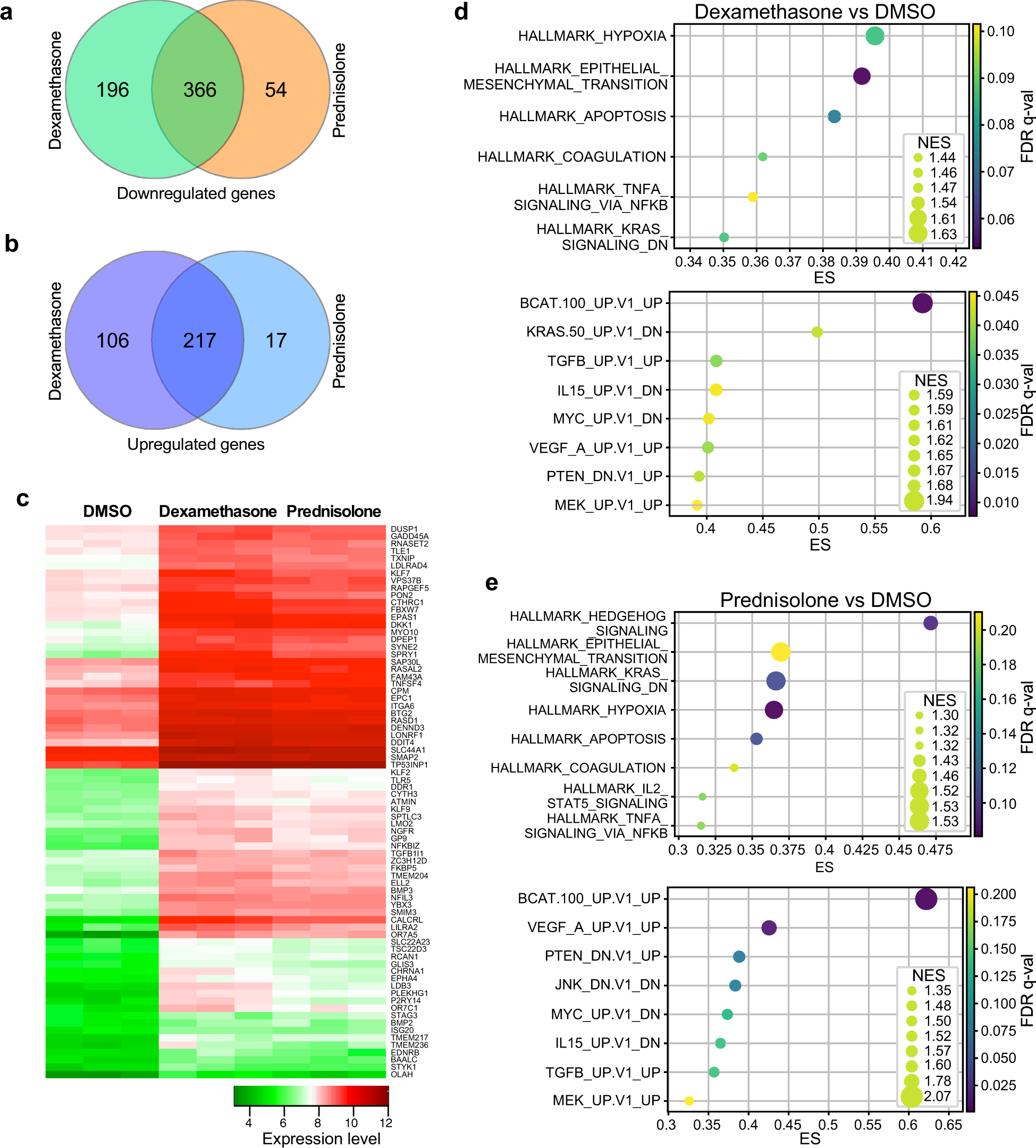
SUP-B15 cells were treated with 1 µM dexamethasone, 2 µM prednisolone, or DMSO for 6 h. Global gene expression was measured by Affymetrix Human Gene 2.0 ST Array. a The number of downregulated genes in dexamethasone- and prednisolone-treated cells. b The number of upregulated genes in dexamethasone and prednisolone-treated cells. c The heatmap displaying clusters of upregulated genes in dexamethasone- and prednisolone-treated cells was generated by the heatmap.2 function of Gplots library in R. d Gene set enrichments in dexamethasone-treated cells were measured by GSEA (Hallmarks and Oncogenic signatures) and visualized by the pyplot.scatter function of Matplotlib. e Gene set enrichments in prednisolone-treated cells were analyzed and visualized as described above.