Fig. 2: Glucocorticoid-induced regulation of kinase activation.
From: The Aurora kinase/β-catenin axis contributes to dexamethasone resistance in leukemia

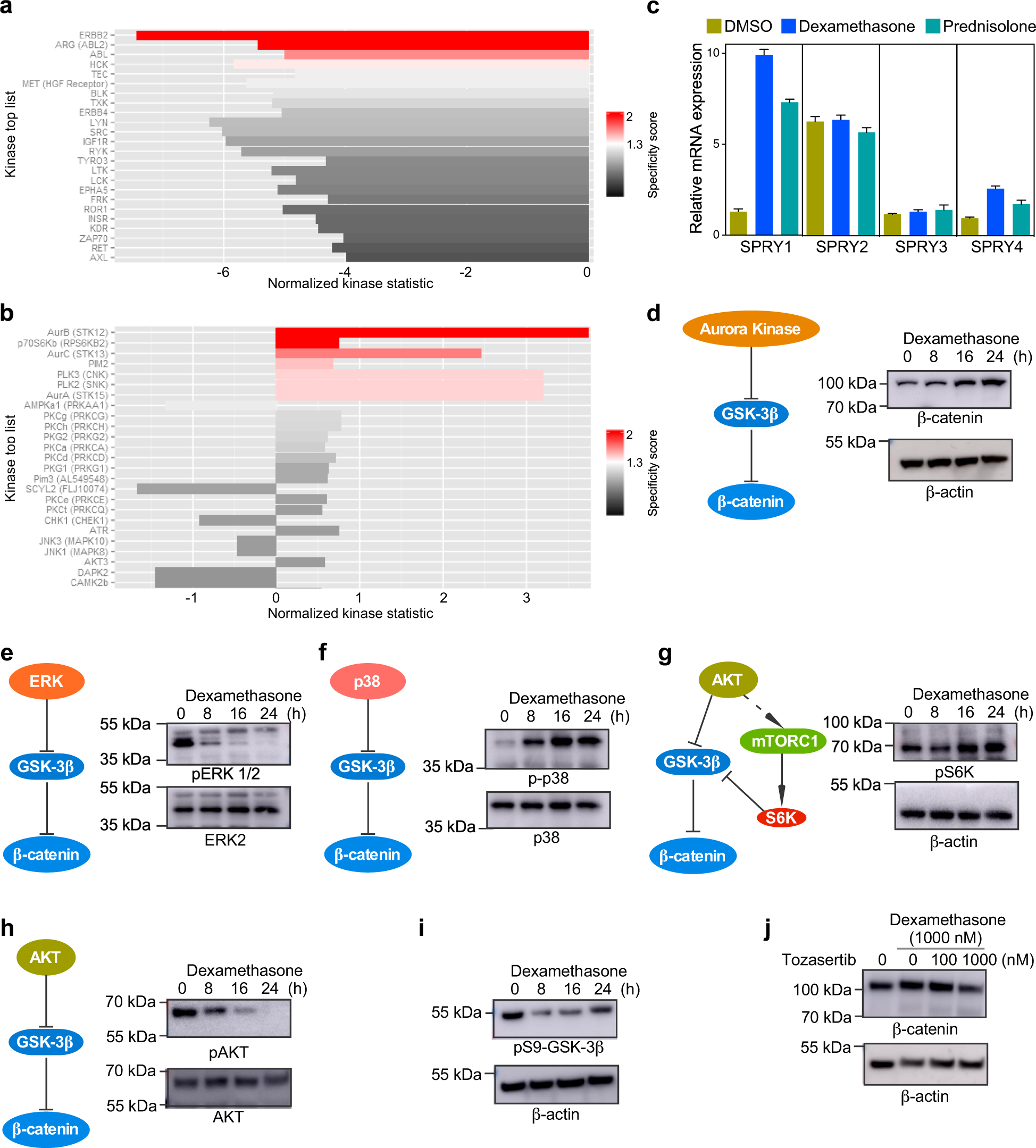
SUP-B15 cells were treated with 1 µM dexamethasone or DMSO for 6 h before lysis. a To measure protein tyrosine kinase activity in dexamethasone-treated cells, lysates were applied in Pamgene peptide substrate-based tyrosine kinase array and analyzed for tyrosine kinase activity using Pamgene software. b To measure protein serine/threonine kinase activity in dexamethasone-treated cells, lysates were applied in Pamgene peptide substrate-based serine/threonine kinase array and analyzed for serine/threonine kinase activity using Pamgene software. c Changes in the expression of Sprouty family genes in dexamethasone and prednisolone-treated SUP-B15 cells compared to DMSO-treated cells. Error bars show standard deviation. d–i SUP-B15 cells were treated with 1 µM dexamethasone for the indicated time period before lysis. Lysates were analyzed by SDS-PAGE and western blotting using specific antibodies as labeled. j SUP-B15 cells were treated with 1 µM dexamethasone and with different concentrations of Tozasertib for 24 h before lysis. Lysates were analyzed by SDS-PAGE and western blotting using specific antibodies as labeled. Blots shown in each panel were from the same experiment and processed similarly.