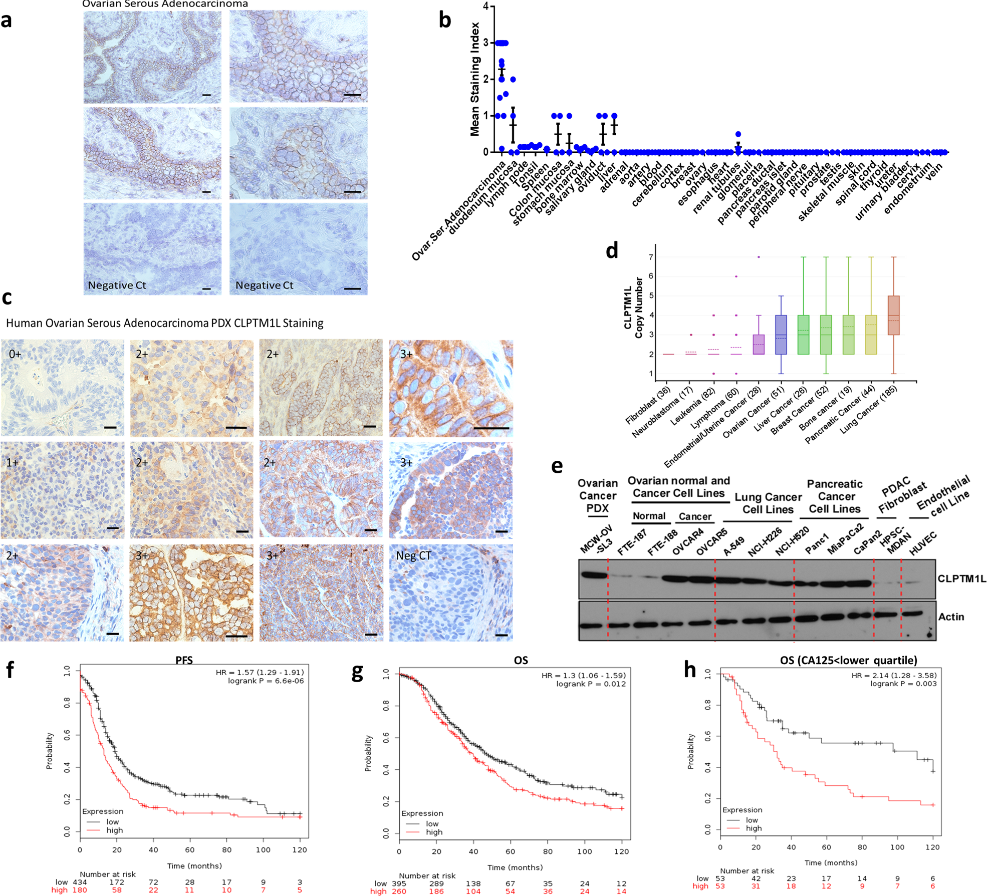
Fig. 1: CLPTM1L expression and outcome.

a CLPTM1L IHC on a representative human ovarian serous adenocarcinoma. Negative CT: secondary antibody staining only. Bars = 50 µM. b IHC staining indices for ovarian serous adenocarcinoma (n = 24) (represented in ‘a’) and FNA normal human tissues n = 144 (n = 4 per tissue). Bars represent means, and error bars represent standard error of the mean. c CLPTM1L staining on each of 11 patient-derived xenograft tissues. Negative control in the lower right panel was performed on the same patient and section as in the lower left panel. Scale bars = 50 µM. d Copy number variation (CNV) of CLPTM1L in various cancer cell lines analyzed using the depmap portal (https://depmap.org/portal). Box limits represent upper and lower quartiles. Whiskers represent 1.5× inter-quartile range. Points represent outliers. e Western blotting for CLPTM1L in human ovarian cancer PDX, endothelial, normal fallopian tube epithelial cells, pancreatic fibroblasts, and different tumor cell lines. f Progression free survival. g Overall survival. h Overall survival in patients with CA125 < lower quartile as analyzed using KM Plot.