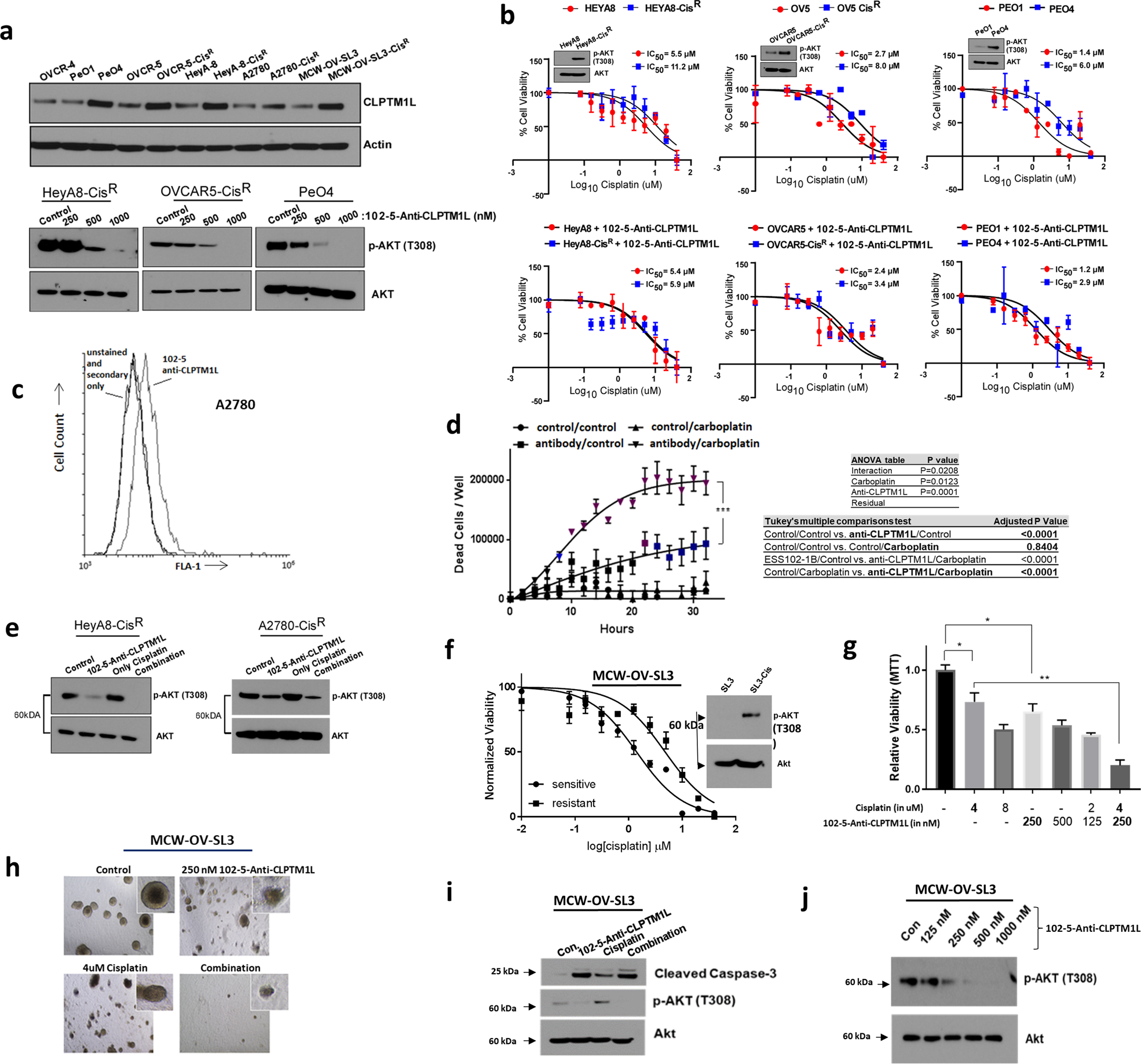
Fig. 2: Resensitization to chemotherapeutic killing by 102-5 anti-CLPTM1L.

a Western blotting of cisplatin-sensitive and resistant ovarian tumor cell lysates for CLPTM1L and analysis of dose–response of phospho-Akt and total Akt to 102-5 anti-CLPTM1L treatment. b Dose–response analyses and cisplatin IC50s of cisplatin-sensitive and resistant human ovarian tumor cells. Error bars represent standard error of the mean. Akt phosphorylation levels in resistant versus resistant lines are shown in insets. c Flow cytometry on A2780 detecting cell surface CLPTM1L with 102-5 human anti-CLPTM1L. d Kinetic killing assay (live imaging) in A2780 with human anti-CLPTM1L and/or 10 µM carboplatin treatment. Error bars represent standard error of the mean. *p < 0.05, **p < 0.005, ***p < 0.0005. e Western blotting for Akt and phospho-Akt (T308) in A2780 and HeyA8 resistant cell lines treated with 102-5 anti-CLPTM1L and/or cisplatin. f Cisplatin dose–response curves for MCW-OV-SL3 sensitive (parental) and resistant (MCW-OV-SL3-CisR) tumor spheroids, pAkt (T308) and total Akt western blots on MCW-OV-SL3 and MCW-OV-SL3-CisR spheroid lysates (inset). Error bars represent standard error of the mean. g Viability (MTT) of MCW-OV-SL3-CisR spheroids after 16 days of growth, treated with cisplatin and/or 102-5 anti-CLPTM1L at the indicated concentrations beginning at 4 days post-seeding. *p < 0.05, **p < 0.005. h Photomicrographs of MCW-OV-SL3-CisR spheroids after 16 days of growth, treated with cisplatin and/or 102-5 anti-CLPTM1L. i Western blotting of MCW-OV-SL3-CisR spheroid lysates for caspase cleavage and Akt phosphorylation after 16 days of growth, treated with cisplatin and/or 102-5 anti-CLPTM1L. j Western blotting of MCW-OV-SL3-CisR monolayer cultures for phospho- and total Akt following treatment with control (PSB) or 102-5 anti-CLPTM1L at the indicated concentrations.