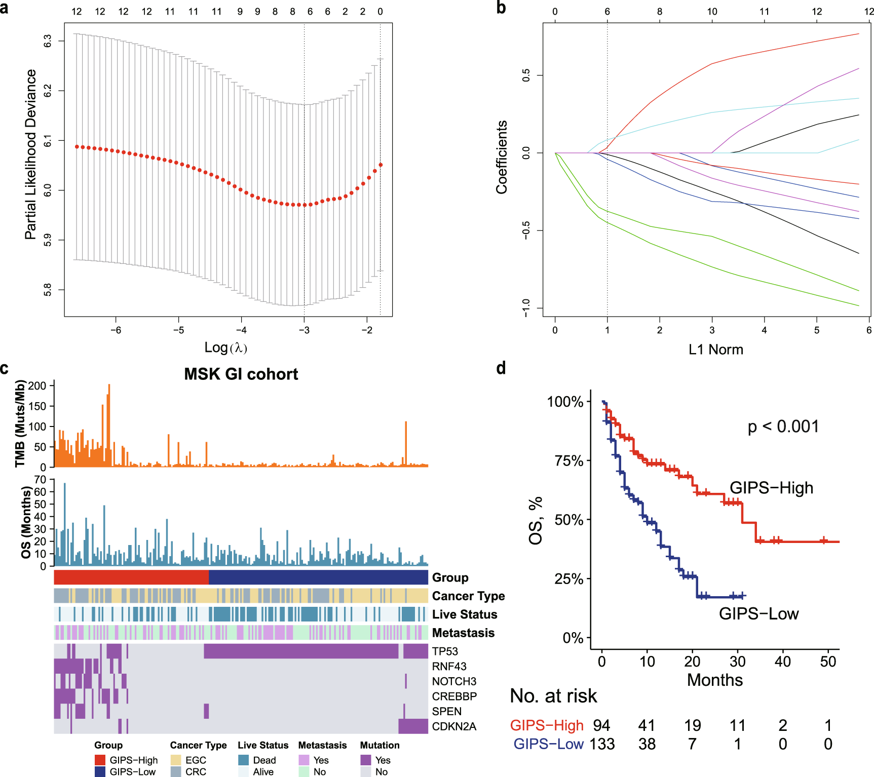
Fig. 1: Construction of GIPS.

a Tenfold cross-validation for selection of tuning parameters in the LASSO regression. Two dotted vertical lines are drawn at the optimal values according to the minimum criterion (right) and the 1 − SE criterion (left). b LASSO coefficient profiles of the 12 candidate genes. The dotted vertical line indicates the optimal value (L1 Norm = 1), which was identified by tenfold cross-validation. c Heatmap of the clinical and molecular features associated with the GIPS-high and GIPS-low subgroups in the MSK-GI cohort. d Kaplan–Meier curves of OS for patients with high and low GIPS scores in the MSK-GI cohort.