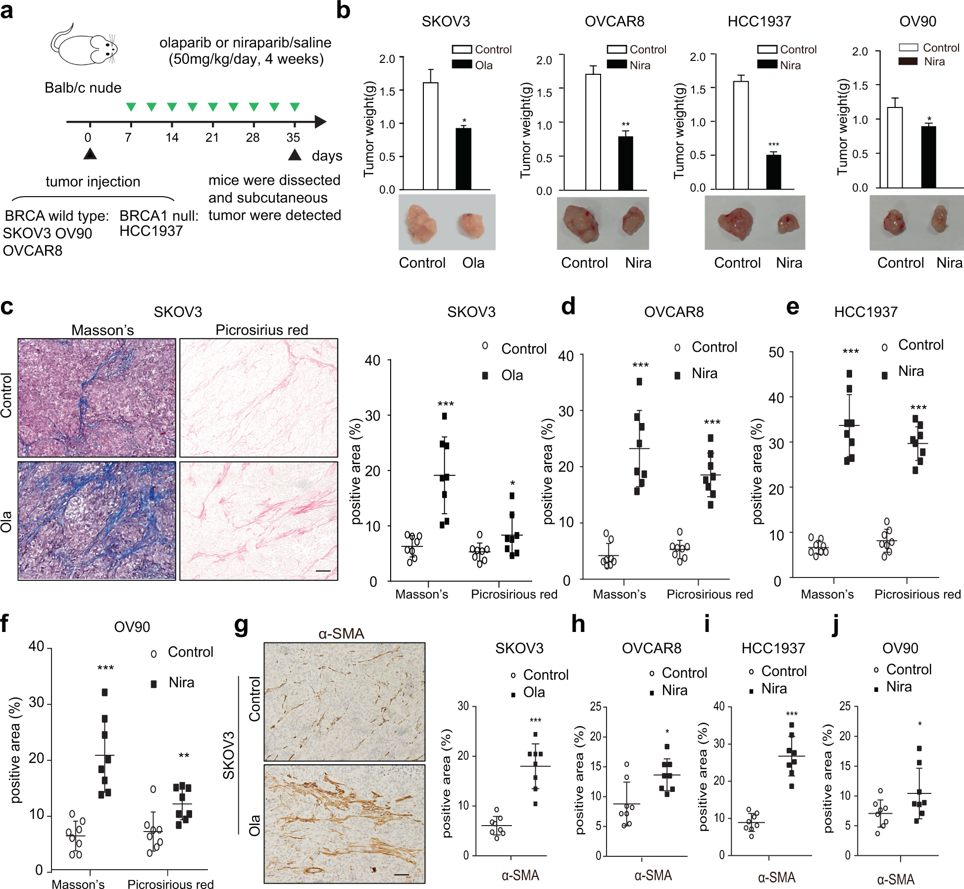
Fig. 3: PARPis promote the activation of OC stromal fibroblasts in vivo.

a The schematic diagram of subcutaneous tumor models evaluating the effect of Ola or Nira on OC stroma in vivo. b Representative images and weight quantification of subcutaneous tumors from mice (n = 8) bearing SKOV3, OVCAR8, HCC1937, and OV90 cells in the control and Ola or Nira-treated groups. c–f Representative photographs and quantification of Masson’s trichrome and picrosirius red staining showing the contents of stromal and collagen deposition in SKOV3, OVCAR8, HCC1937, and OV90 xenografts. Measures were taken from different samples (n = 8). Scale bar, 50 µm. g–j Representative IHC images and quantification of α-SMA in the Ola or Nira-challenged tumor stroma and the control stroma. Measurements were taken from distinct samples (n = 8). Scale bar, 50 µm. Data are expressed as mean ± s.e.m., *p < 0.05; **p < 0.01; ***p < 0.001.