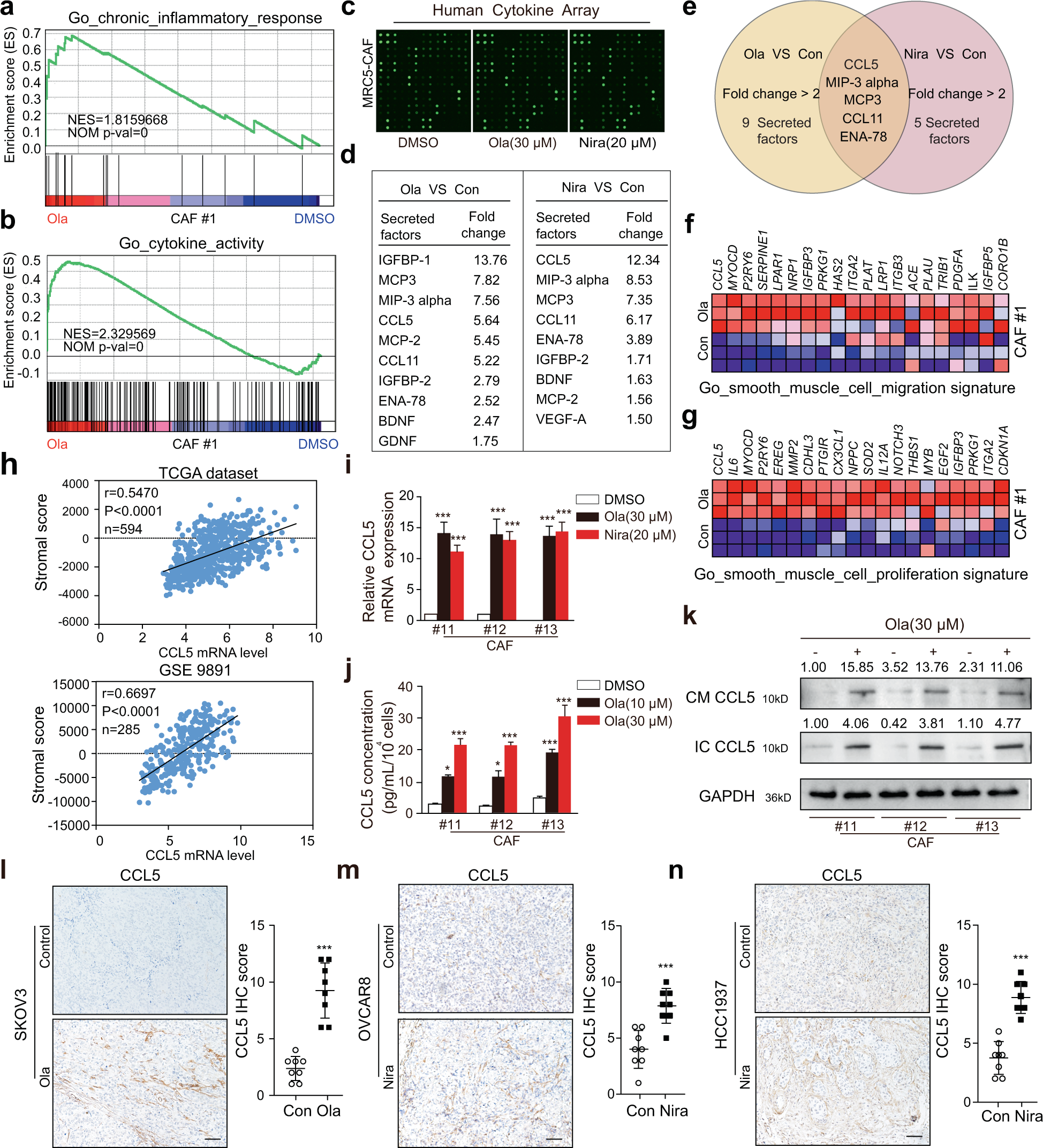
Fig. 4: CCL5 secretion increases upon PARPi stimulation and correlates with stromal activation.

a, b GSEA showing significant enrichment of the inflammatory response and cytokine activity signature in the Ola-treated CAFs. c, d Cytokine profiles from control MRC5-CAFs and MRC5-CAFs primed with either 30 μM Ola or 20 μM Nira for 72 h. The obviously elevated cytokines in the CM of MRC5-CAFs treated with Ola or Nira are listed. e Overlapping cytokines in the CM samples of MRC5-CAFs treated with Ola and Nira. f, g GSEA-derived heatmap showing the relative mRNA expression levels of smooth muscle cell activation-regulated genes in Ola-treated CAFs. h Spearman’s correlation analysis showing the relationship between CCL5 expression and the calculated stromal component score in the TCGA dataset, GSE 9891. i CCL5 mRNA expression by qRT-PCR in primary CAFs with or without PARPi treatment. j ELISA of CCL5 secreted by primary CAFs with or without PARPi exposure. k Immunoblotting of CCL5 protein in primary CAF extracellular conditioned medium (CM) or in cell lysates (IC) after PARPi exposure. GAPDH served as the loading control. Relative densitometric values are labeled in the photographs. l–n Representative IHC images and quantification of CCL5 protein expression in the Ola or Nira-challenged and control xenograft tumor stroma. Measurements were taken from distinct samples (n = 8). Scale bar, 50 µm. Data are expressed as mean ± s.e.m., *p < 0.05; **p < 0.01; ***p < 0.001.