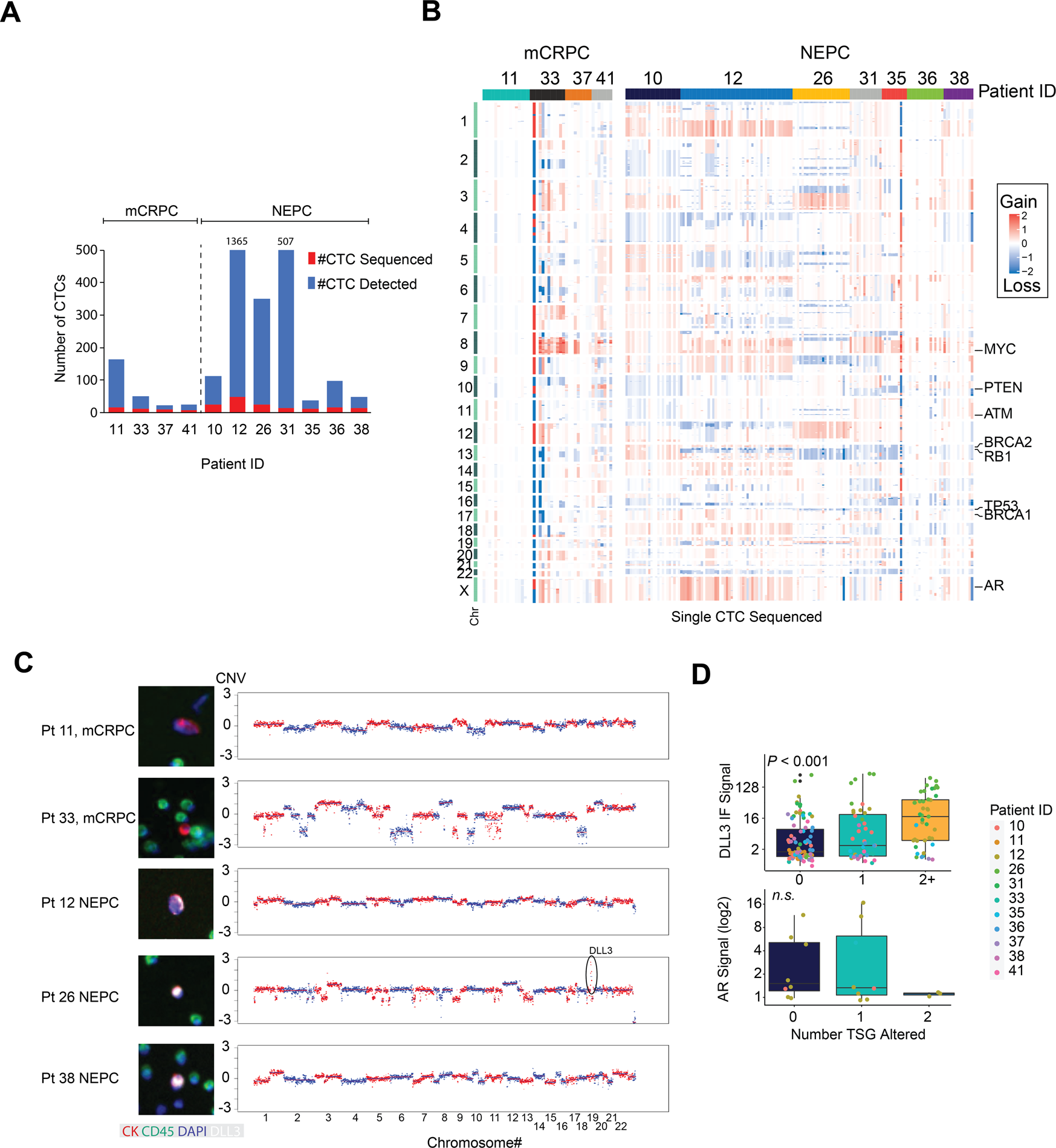
Fig. 3: Genomics of single-cell CTCs.

A The number of CTCs detected vs single-cell sequenced. B Copy number profiles across chromosomes for each CTC sequenced. C Intensity of DLL3 or AR protein expression assess my immunofluorescence compared tumor suppressor loss (PTEN, RB1, and P53) in single CTCs. D Representative copy-number profiles and corresponding CTC image from 5/11 patients.