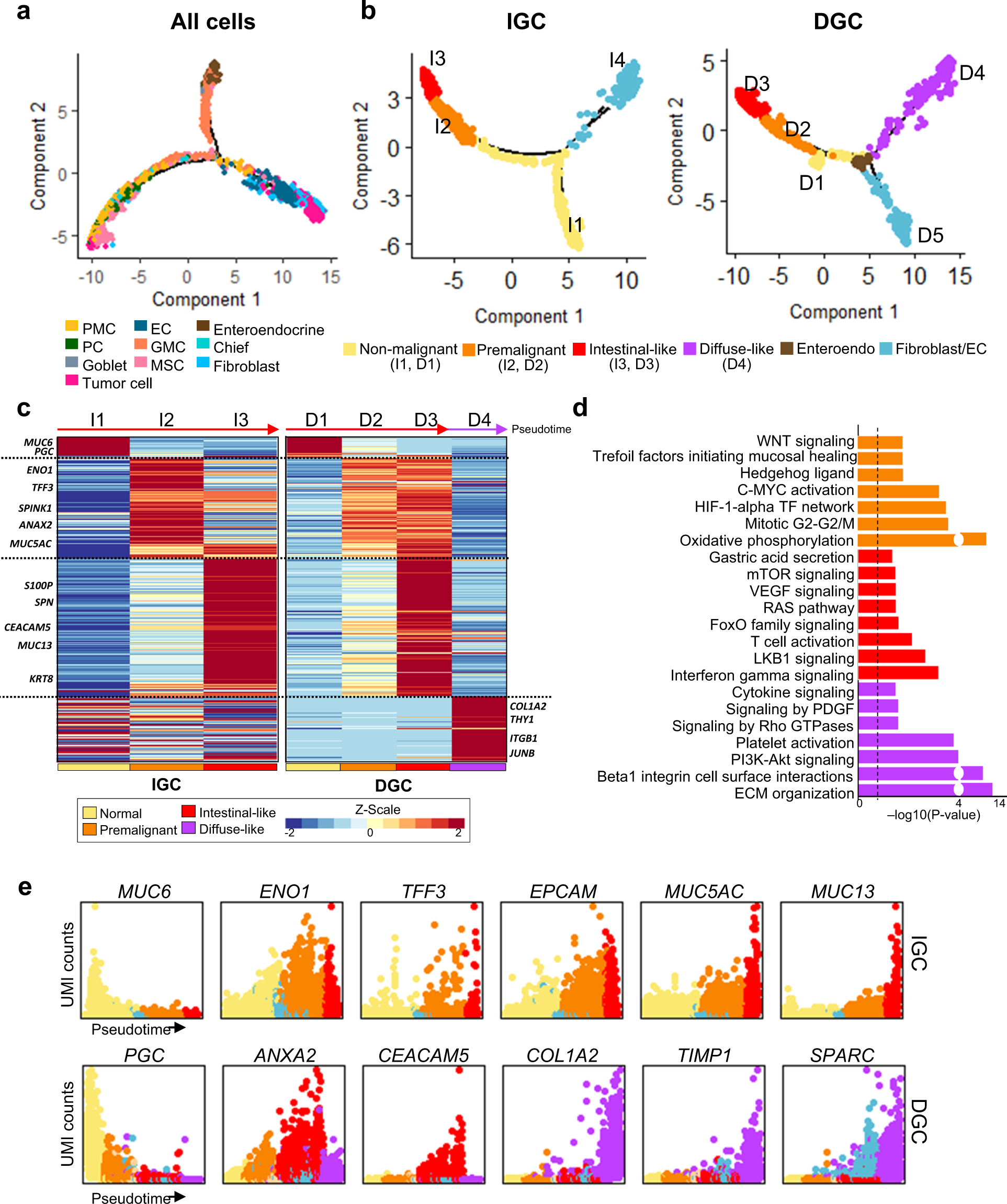
Fig. 2: Tumor cell types determined by pathological classification and functional features.

a Trajectory plot of a total of 13,022 cells. In the trajectory trees, colors represent ten cell types. b Trajectory plots for intestinal gastric cancer (IGC) and diffuse gastric cancer (DGC). Colors represent the malignant process (yellow: non-malignant, orange: premalignant, red: intestinal-like, and purple: diffuse-like) and other cell types (e.g., fibroblasts/ECs and enteroendocrine). The pseudotime increased from the non-malignant (I1 and D1) to the malignant state (I3, D3, and D4), except for fibroblasts and ECs. c Heatmap of differentially expressed genes (DEGs) derived from the malignant process-related states in IGC (I1–I3) and DGC (D1–D3 or D1– D4). Rows of the heatmap show dynamic expression changes of DEGs along the pseudotime, and known marker genes represent both sides in the heatmap. d Bar plots of significant pathways with DEGs enriched in specific cell states (threshold P < 0.05, black dotted line). P values were calculated by a gene enrichment test. Colors represent the malignant process (orange: premalignant, red: intestinal-like, and purple: diffuse-like). e Expression patterns of known marker genes related to the malignant process. The colors correspond to the malignant process states (orange: premalignant, red: intestinal-like, and purple: diffuse-like). The pseudotime is plotted along the x axis, and UMI gene counts are shown on the Y axis.