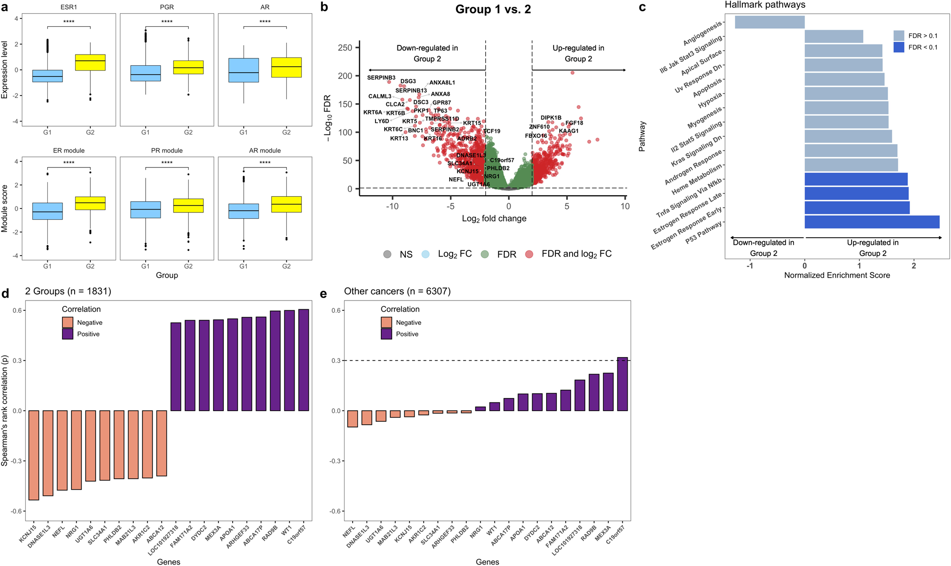
Fig. 5: Comparison of sex hormone gene modules, differentially expressed genes and signalling pathways between Groups 1 and 2.
From: Reclassifying tumour cell cycle activity in terms of its tissue of origin

mRNA data from the tumours of Groups 1 and 2 was used to compare: a Expression of ER-α, PR and AR genes and representative gene modules. b Differential gene expression between the two groups, a volcano plot representing genes that are up- or downregulated in Group 2 relative to Group 1 is shown. c Gene set enrichment analyses (GSEA) on the basis of the differentially expressed genes in Group 2. d Barplots showing the genes with the highest Spearman’s rank correlation to the baseline corrected-Cell Cycle Score (BC-CCS) in the tumours of Groups 1 and 2 only (N = 1831) and e barplots showing the genes with the highest Spearman’s rank correlation to BC-CCS in all other cancer types of the pan-cancer cohort (minus the tumours from Groups 1 and 2, N = 6307). p values in boxplots are based on Student’s T-test and, were corrected for multiple testing; **** = p < 0.0001. In the volcano plot genes with FDR < 5% and log2 fold-change > 2 or <−2 were considered significant. GSEA results with FDR < 10% were considered significant. Spearman’s rank correlation Rho was used for the correlation barplots; dashed line indicates Rho > 0.3. Within each box, horizontal lines denote median values; boxes extend from the 25th to the 75th percentile of each group’s distribution of values; vertical extending lines denote adjacent values (the most extreme values within 1.5 interquartile range of the 25th and 75th percentile of each group).