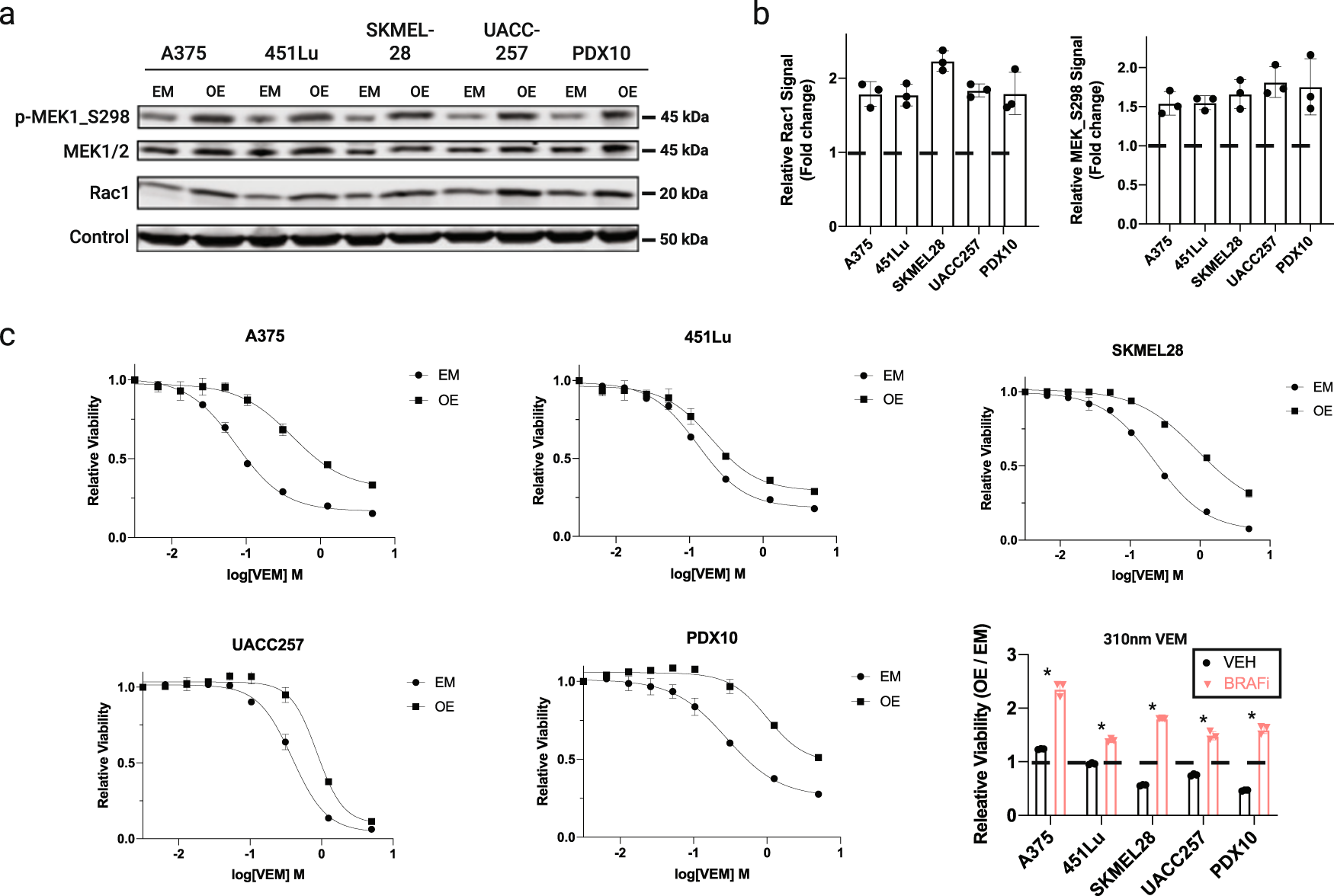
Fig. 2: RAC1P29S affects the growth of cutaneous melanoma cells in standard conditions or during BRAFi.

a (Left) Western blot of RAC1, MEK1/2, and p-MEK1_s298 in cell lines stably transfected with empty vector or RAC1P29S expression vector (EM empty vector, OE overexpression of RAC1P29S). b Fold change of RAC1 (left) and MEK_S298 (right) protein levels in OE compared to EM-modified cells. c Dose-response curves of cell lines with enforced expression of RAC1P29S or empty-vector control in VEM over 3–5 days. Viability is normalized to vehicle-treated cells. (Bottom right) Viabilities of the dose-response curves shown in c at a fixed concentration of 310 nm VEM. Error bars in this figure denote the standard deviation. Asterisk denotes unpaired two-tailed Student’s t test adjusted p value of <0.05.