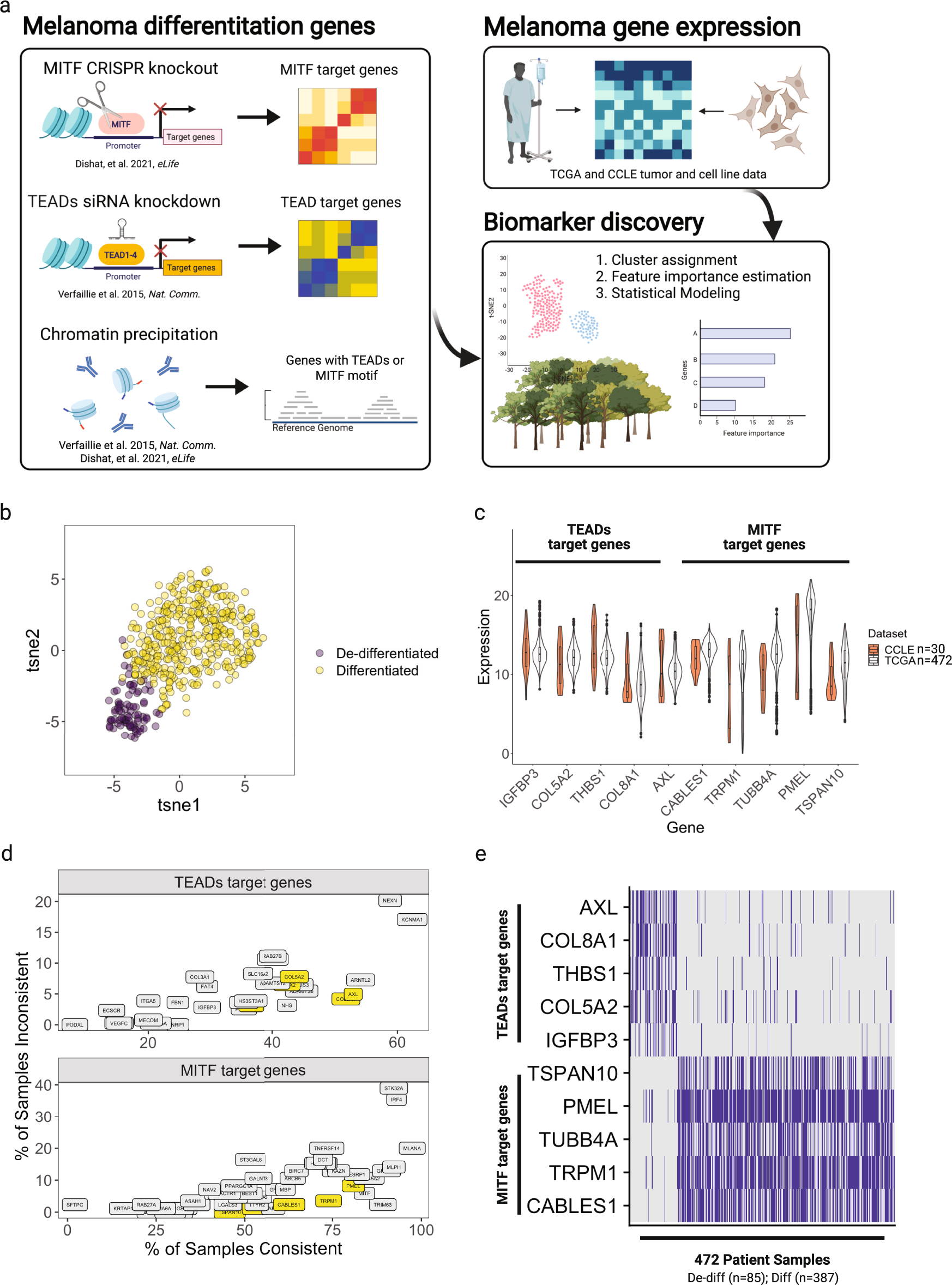
Fig. 5: Identification of a small gene set to approximate melanoma differentiation state.

a Data mining strategy. Created using BioRender. b t-SNE of TCGA melanoma samples using ~400 invasive and proliferative genes. Cluster assignment determined by K-means. c Comparison of expression of small gene set between CCLE cell lines and TCGA patient data. The edges of the boxes in this plot denote the 1st and 3rd quartiles, and the line denotes the 2nd quartile. d Percentage of samples that candidate genes were positive for the class it defines. e Binary expression of the small gene set in TCGA samples. Genes were set to one if the normalized counts belonged to the upper tertile for each gene across the TCGA dataset and zero otherwise.