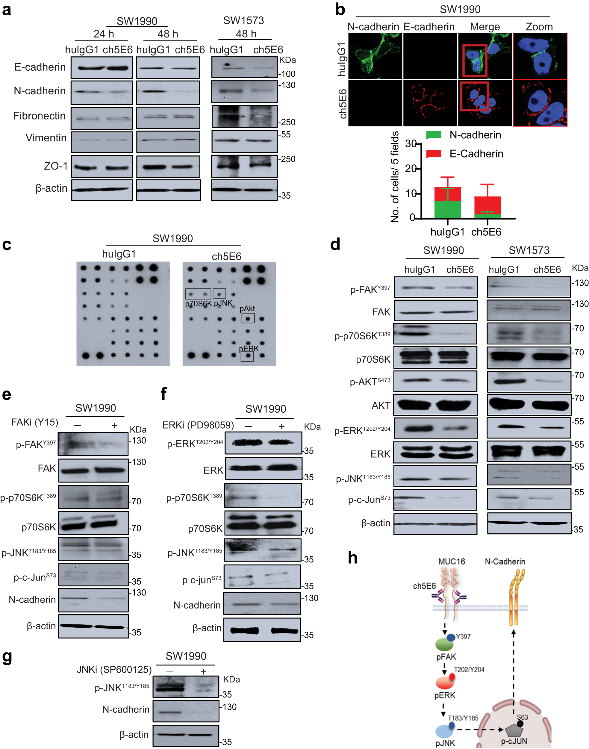
Fig. 3: Abrogation of MUC16/pFAK/p70S6K signaling by ch5E6 decreases N-cadherin mediated EMT in PC and NSCLC cell lines.

a Immunoblot analysis of ch5E6 and huIgG1 treated SW1990 and SW1573 cells for different mesenchymal markers including, N-cadherin, Vimentin, Fibronectin, ZO-1, and epithelial marker E-cadherin. The cell lysates were collected after 24–48 h of treatment. β- actin was used as a loading control. b Immunofluorescence analysis of ch5E6 treated SW1990 cells showing N-cadherin (green) and E-cadherin (red) expression. The percentage of cells with corresponding quantifications of ch5E6 treated PC line SW1990 for E-cadherin and N-cadherin expression. The cells were localized with DAPI-stained nuclei. Scale bar, 5 µm. The fluorescence intensities were calculated by using Zen analysis software, plotted on GraphPad prism, and are shown in Supplementary Fig. 4a. c Immunoblotting of ch5E6 and huIgG1 treated SW1990 cell lysates on receptor tyrosine kinase array for identifying downstream molecules. 48 h post-treatment, the collected lysates were probed on kinase arrays and developed using HRP conjugate (included in the kit). d Immunoblot analysis shows reduced pFAK (Y397) expression upon ch5E6 treatment in SW1990 and SW1573 cells. Furthermore, the molecules identified through the kinase array, including p70S6K (T389), pAkt (S473), pERK (Y202/204), pJNK(T183/185) and p-c-jun(S73), were validated in these lysates as shown by decreased phosphorylated forms than huIgG1 treated lysates. Immunoblot analysis of (e) Y15 (FAK inhibitor) and f PD98059 (ERK inhibitor) treated SW1990 lysates showed a significant decrease in phosphorylated FAK and ERK levels, respectively, with a concomitant reduction in N-cadherin expression. In addition, both inhibitors reduced p70S6K, pJNK and p-c-jun phosphorylated protein levels, thus validating the downstream signaling molecules identified through the kinase array. g Immunoblot analysis of SP600125 (JNK inhibitor) treated SW1990 lysate showing a decrease in pJNK and N-cadherin expression. β- actin was used as a loading control. h Schematic diagram showing the impact of ch5E6 treatment on downstream signaling associated with MUC16-mediated EMT.