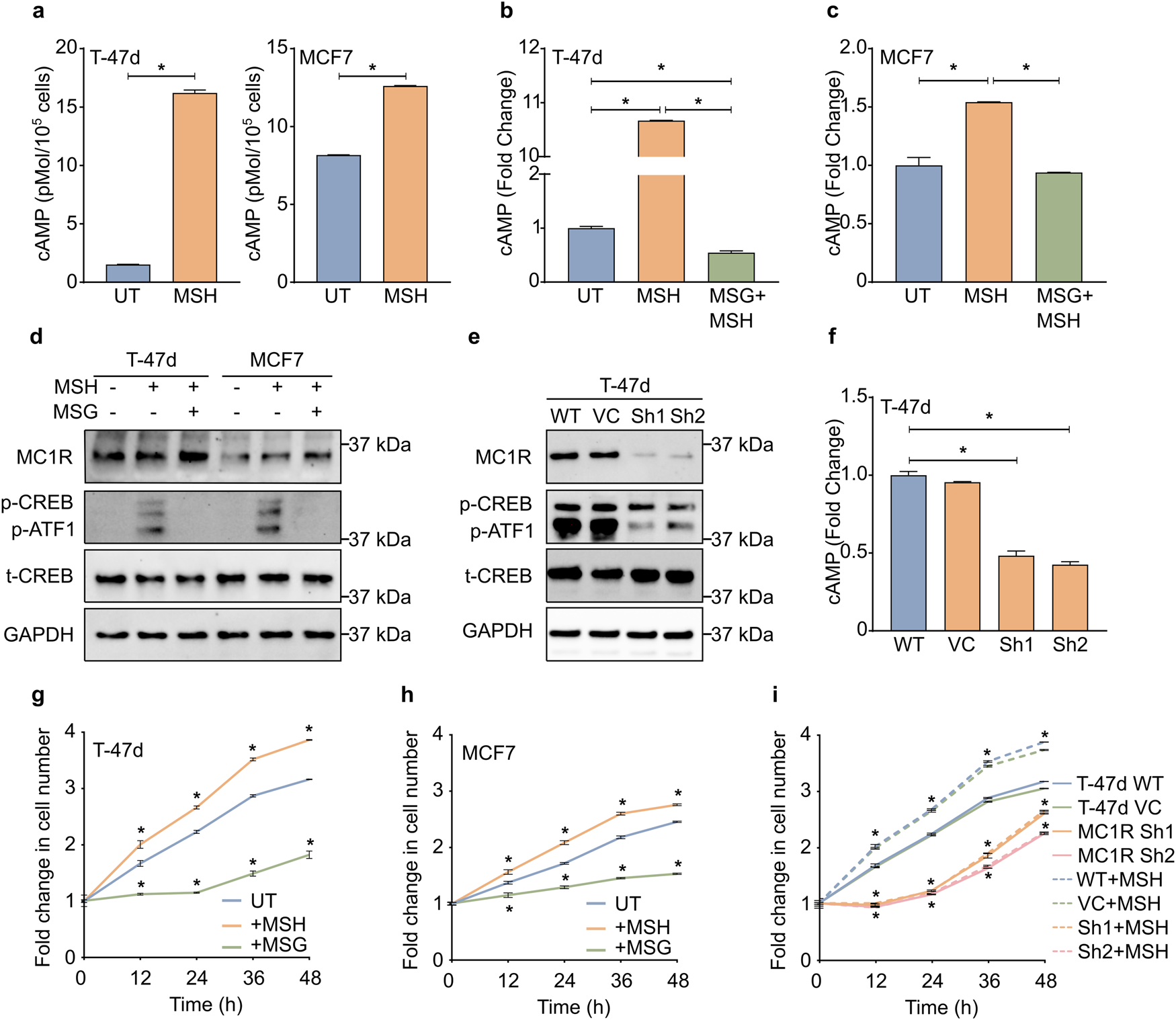
Fig. 2: MC1R signaling is active in breast cancer cells and promotes breast cancer cell progression in vitro.

a Mean ± SEM cAMP levels in T-47d and MCF7 cells treated with or without 0.2 μM NDP-MSH from three independent experiments. *p < 0.05 (unpaired Student’s t-test). b, c Mean ± SEM percentage fold change in cAMP levels in (b) T-47d and (c) MCF7 cells treated with or without 20 μM MSG-606 and stimulated with 0.2 μM NDP-MSH compared to those left untreated (UT) from three independent experiments. *p < 0.05 (one-way ANOVA with Tukey’s multiple comparisons). d T-47d and MCF7 cells were treated with 0.2 μM NDP-MSH or pretreated with 20 μM MSG-606, followed by stimulation with 0.2 μM NDP-MSH or left untreated. Representative western blot showing MC1R expression and downstream signaling in T-47d, MCF7 cells. GAPDH is shown as the loading control. Western blot quantification plots are shown in Supplementary Fig. 3a. e WT T-47d (WT) and MC1R knockdown (KD) T-47d (MC1R Sh1 and MC1R Sh2) cell lines were treated with 0.2 μM NDP-MSH. Representative western blot showing MC1R expression and downstream signaling. GAPDH is shown as the loading control. Western blot quantification plots are shown in Supplementary Fig. 3b. f Mean ± SEM fold change in cAMP levels in MC1R-KD T-47D cells treated with 0.2 μM NDP-MSH from 3 independent experiments. *p < 0.05 (one-way ANOVA with Tukey’s multiple comparisons). g, h Mean ± SEM fold change in cell number in (g) T-47d and (h) MCF7 cells treated either with 0.2 μM NDP-MSH or 20 μM MSG-606 or left untreated (UT) over time from three independent experiments. *p < 0.05 (two-way ANOVA with Dunnett’s multiple comparisons) compared to UT at the indicated time points. i Mean ± SEM fold change in cell number of WT T-47d cells and MC1R-KD T-47d cells (MC1R Sh1 and MC1R Sh2) treated with or without 0.2 μM NDP-MSH. (VC, vector control) over time from three independent experiments. *p < 0.05 (two-way ANOVA with Dunnett’s multiple comparisons) compared to T-47d WT at the indicated time points.