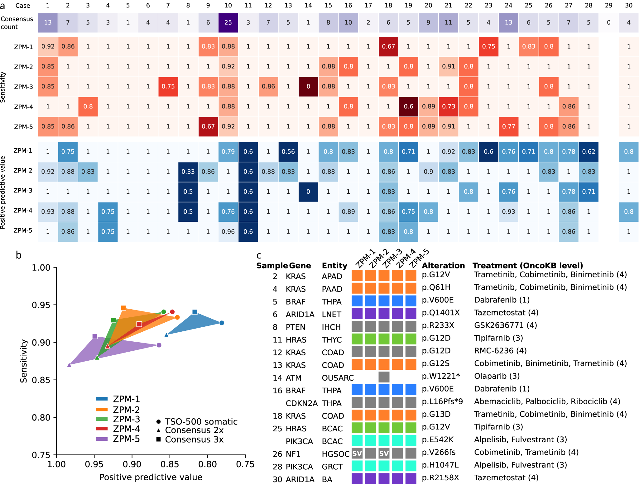
Fig. 3: Comparison of the somatic variants detected by each of the institutions with a consensus list including all variants detected by at least three institutions.
From: Multicentric pilot study to standardize clinical whole exome sequencing (WES) for cancer patients

a Number of variants (3x consensus) for each of the cases as well as sensitivity and positive predictive value for each of the cases and institutions. Empty boxes (case 29) = no variants detected. b Sensitivity and positive predictive value for each of five institutions in comparison to three different references: consensus list of variants found in at least two institutions (Consensus 2x, triangle), consensus of variants found in at least three institutions (Consensus 3x, square), and TSO500 (circle). c Inter-institution concordance of therapeutic relevant somatic variants (OncoKB levels 1–4) with associated treatments and their OncoKB level. Boxes indicate detected variants and are colored by treatment option, variants marked with “SV” were found as structural variant.