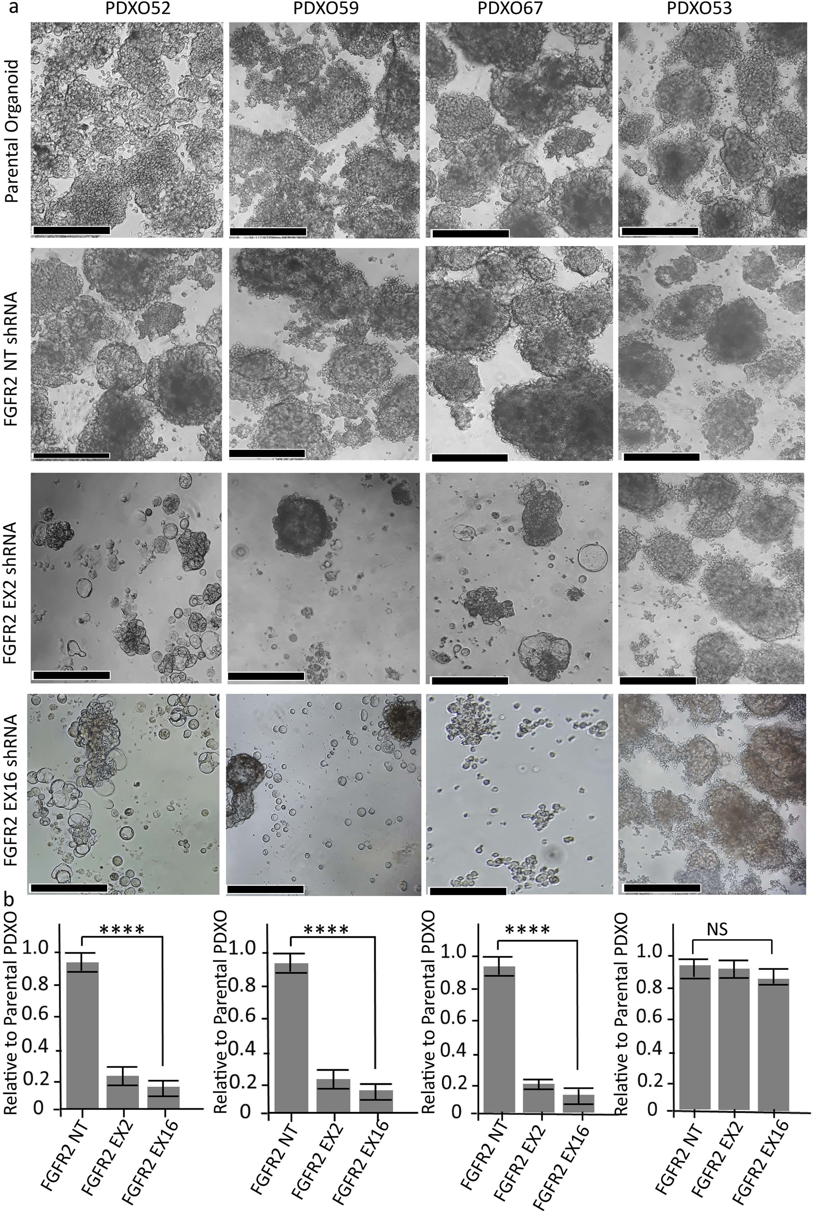
Fig. 7: shRNA mediated FGFR2 knockdown significantly reduces endometrial cancer PDXOs growth and viability.

a Representative micrography images of three indicated EC PDXOs with high expression of FGFR2c mRNA and one without FGFR2c expression (biological control). Lentiviral transduction of PDXOs with two independent FGFR2 shRNA knockdown constructs targeting exon 2 and exon 16 showed a significant reduction in the growth of EC PDXOs (52, 59 and 67) which was not evident in PDXO53 (right panel). Untransduced PDXOs and those transduced with non-targeting (NT) shRNA have similar patterns of growth (upper 1st and 2nd panels) indicating lentiviral transduction alone has no off-target impact on the PDXO growth. b Quantitation of PDXO size and number 10 days following transduction of NT or FGFR2 shRNA relative to untransduced organoids for each PDXO model from 3 biologically independent experiments. Significant reduction **** Pā<ā00001 (one-way ANOVA test) was noted in PDXO52, PDXO59 and PDXO67 with high FGFR2c expression in contrast to that seen in PDXO53 without FGFR2c expression. Viability was determined using Live/Dead assay and quantification was performed using ImageJ2. A scale bar indicates 100āµm, error bar indicates the standard error of the mean (SEM). EC endometrial cancer, EX exon, NS not significant, NT non-targeting, PDXO Patient-Derived Xenograft Organoids, sh short hairpin.