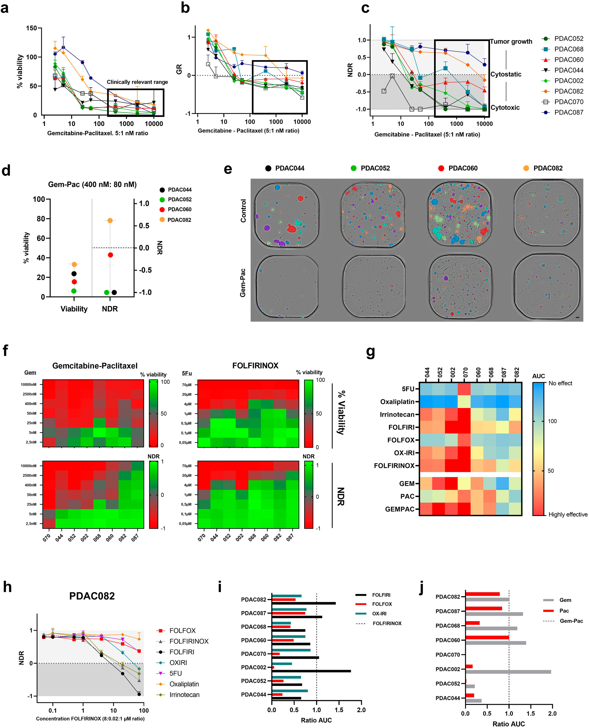
Fig. 2: Normalized drug metric (NDR) highlights the inter-patient ex vivo response heterogeneity.

a–c Comparison of relative viability, Growth rate (GR) and NDR. black squares indicate clinically relevant concentration ranges; 400–10,000 nM gemcitabine at 5:1 ratio with paclitaxel. Error bars indicate the standard deviation. d Dot plot comparison of 4 selected PDAC organoid lines (treated with 400 nM gemcitabine: 80 nM paclitaxel) showing the increased stratification performance of the NDR. e Label-free annotated brightfield images of PDAC044, PDAC052, PDAC060 and PDAC082 (Orbits software) indicating clear differences in growth (control) and therapy response (400 nM gemcitabine: 80 nM paclitaxel). One representative image was selected for visualization out of two technical replicates. Scale bar=100 µm. f Heatmap-based comparison of % viability and NDR values for gemcitabine-paclitaxel and FOLFIRINOX g. NDR-based area under the curve (AUC) indicating patient and therapy-specific sensitivities. h NDR-curve of PDAC082 upon treatment with the FOLFIRINOX-based mono and combination treatment. i,j. AUC ratio (ratio: NDR AUC of standard of care combination/NDR AUC alternative regimen) calculation visualizes potential patient-specific antagonistic effects of the standard of care combination treatment (FOLFIRINOX and gemcitabine-paclitaxel).