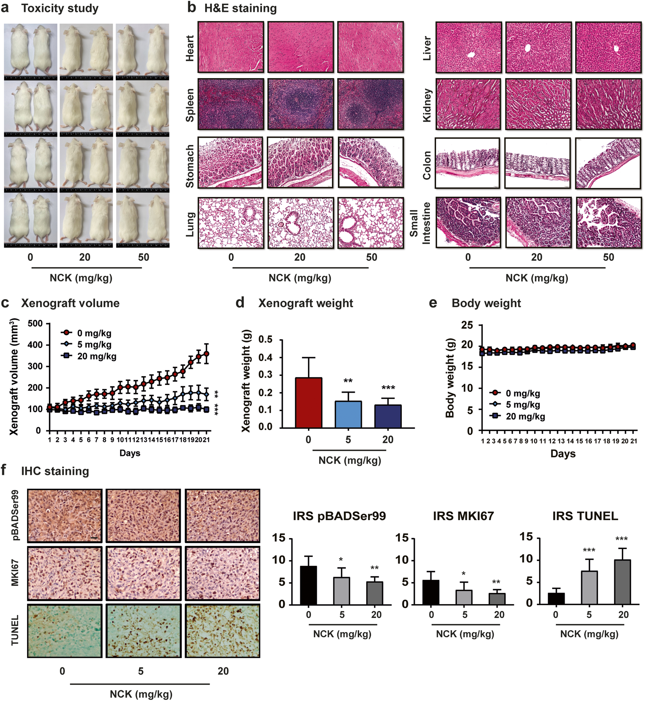
Fig. 4: NCK suppresses xenograft growth with no toxicity up to 50 mg/kg.

a The morphology of mice receiving 0, 20 or 50 mg/kg NCK for 14 days. b Morphology of the internal organs was examined using H&E staining. Scale bar, 50 µm. c Xenograft volume (mm3) was measured every day and calculated by using the formula: 0.52 × length × [width]2. d Xenograft weight of each treatment group in all animals that were sacrificed after 21 days of treatment. e Animal weights of each treatment group are indicated. Animal weight was monitored every day. f Histological analyses and IRS scoring of pBAD at Ser99, BAD, MKI67, and TUNEL staining. The IRS scoring method is described in materials & methods. Scale bar, 20 µm. All data represent means ± SD (n = 8). *P < 0.05, **P < 0.01, and ***P < 0.001.