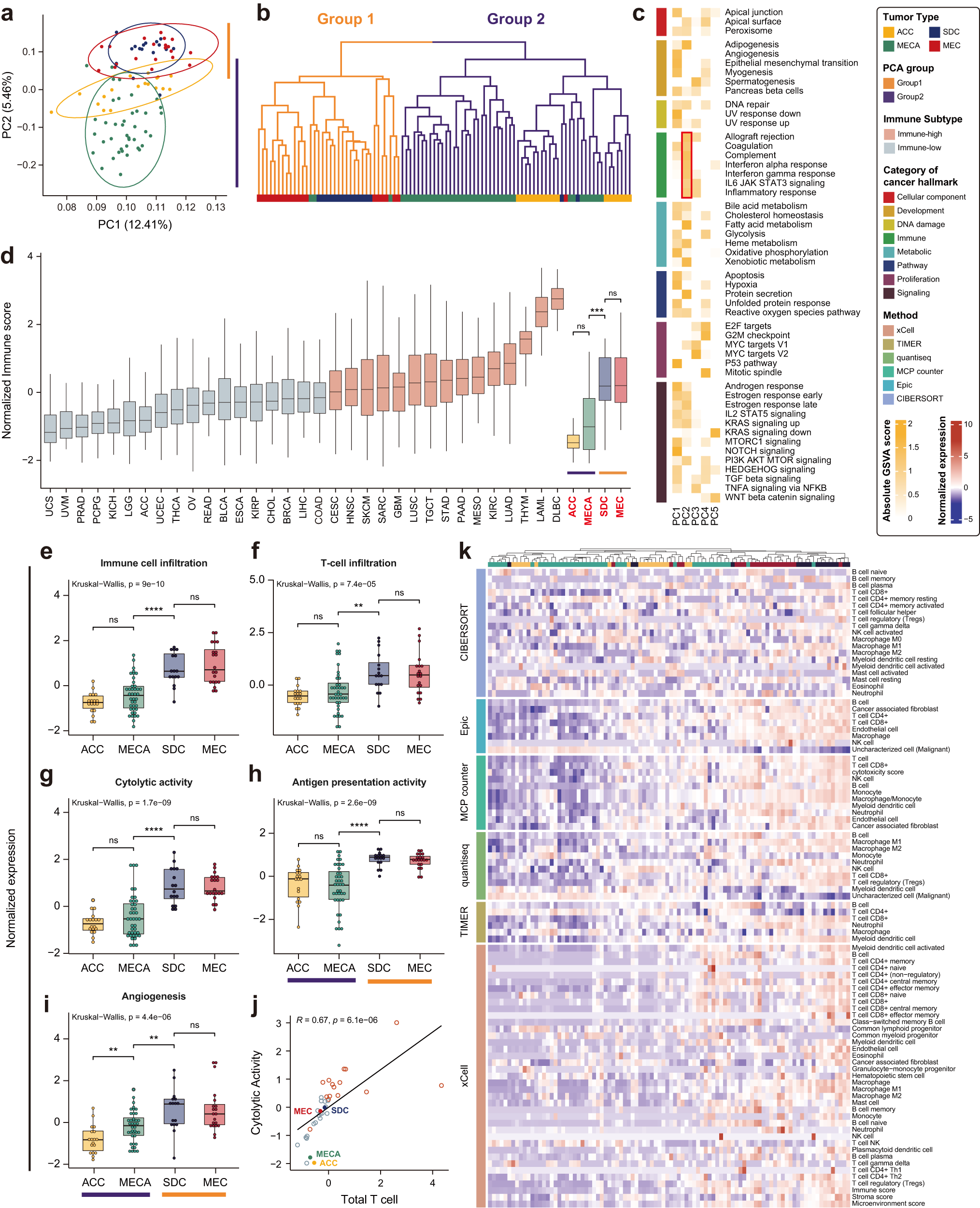
Fig. 1: Immune landscape of salivary gland cancer (SGC) subtypes.

a Principal component analysis (PCA) was performed on normalized expression data of the top 3000 variance genes in 94 SGC samples to identify transcriptome patterns. The percentages on the axis represent variation by components. b The unsupervised hierarchical clustering analysis, using normalized expression data of the top 3000 variance gene, is illustrated with a dendrogram of different colors indicating the distinct patterns of the two groups. c Heatmap from the single sample gene set enrichment analysis (ssGSEA) illustrating the differences in the subtypes of 50 cancer hallmark gene sets from the molecular signature database based on the first two principal components. The red box indicates consistent expression patterns of the immune categories. The normalized GSVA score represents the degree to which a gene set is up or downregulated onto PC2, which further differentiates the two groups. d Normalized immune score of the 31 tumor types from TCGA, including the last four boxplots, which are SGC subtypes from an independent dataset. The immune groups of TCGA cohort were classified using the 50th percentile of the immune score and its subtypes were compared using the Wilcoxon Rank Sum Test e–i Kruskal-Wallis Test was used to compare tumor immune microenvironment-related signatures between the subtypes. Error bars represent the standard deviation of uncertainty. j The scatter plot illustrates the significant positive correlation between cytolytic activity, and the total T-cell fraction based on the Pearson correlation coefficient. k Heatmap illustrates comprehensive immune cell composition profiling by combining six algorithms.