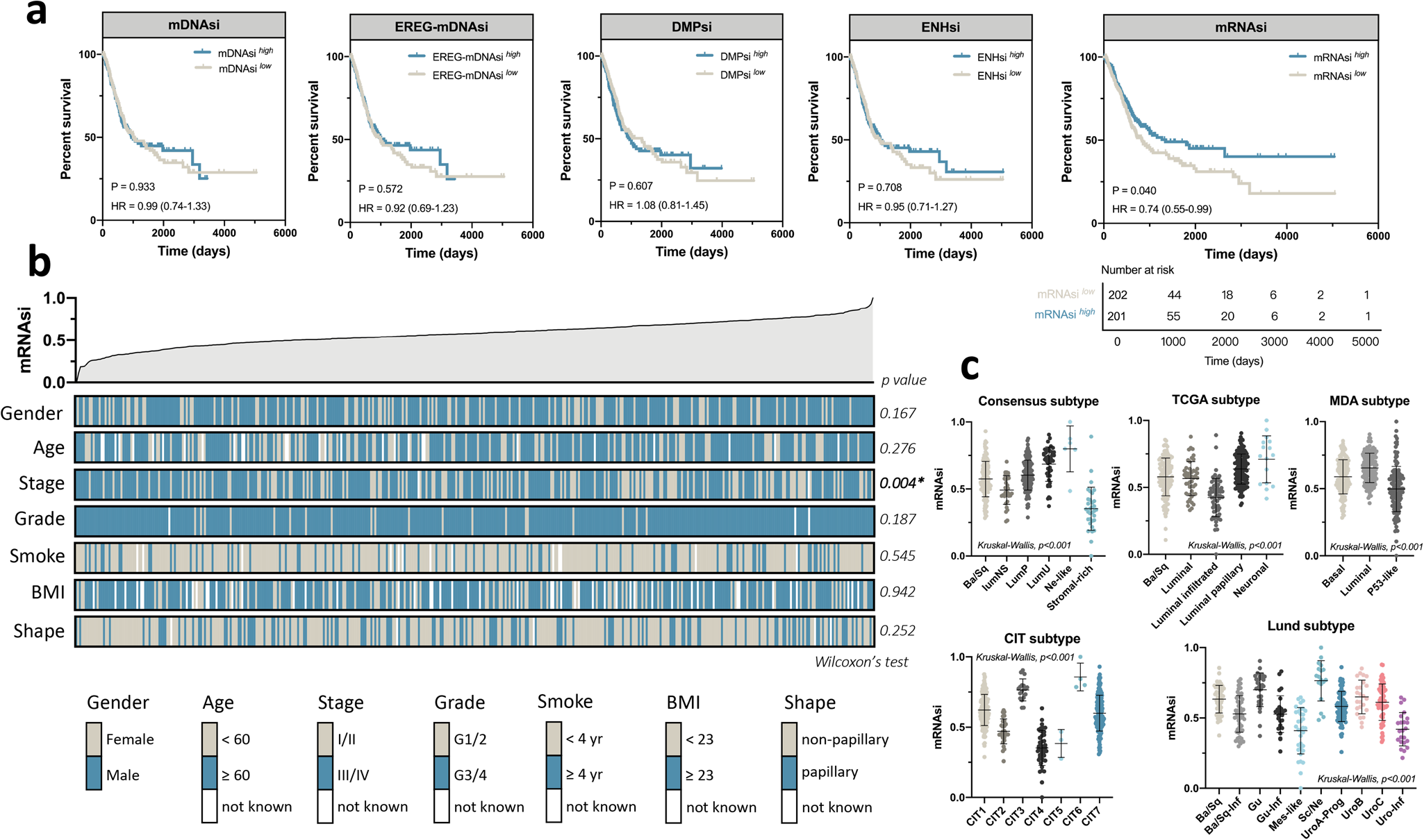
Fig. 1: Stemness indices in bladder cancer.

a Kaplan–Meier curves for overall survival of bladder cancer patients in the high and low groups of different stemness indices (Log-rank test). b An overview of the association between mRNAsi and clinical characteristics in BLCA cohort (age, stage, gender, grade, smoking history, body mass index) (Wilcoxon’s test). Patients from BLCA cohort are ranked by mRNAsi from low to high. c The associations of mRNAsi and established molecular subtypes (Consensus, TCGA, MDA, CIT, and Lund subtypes).