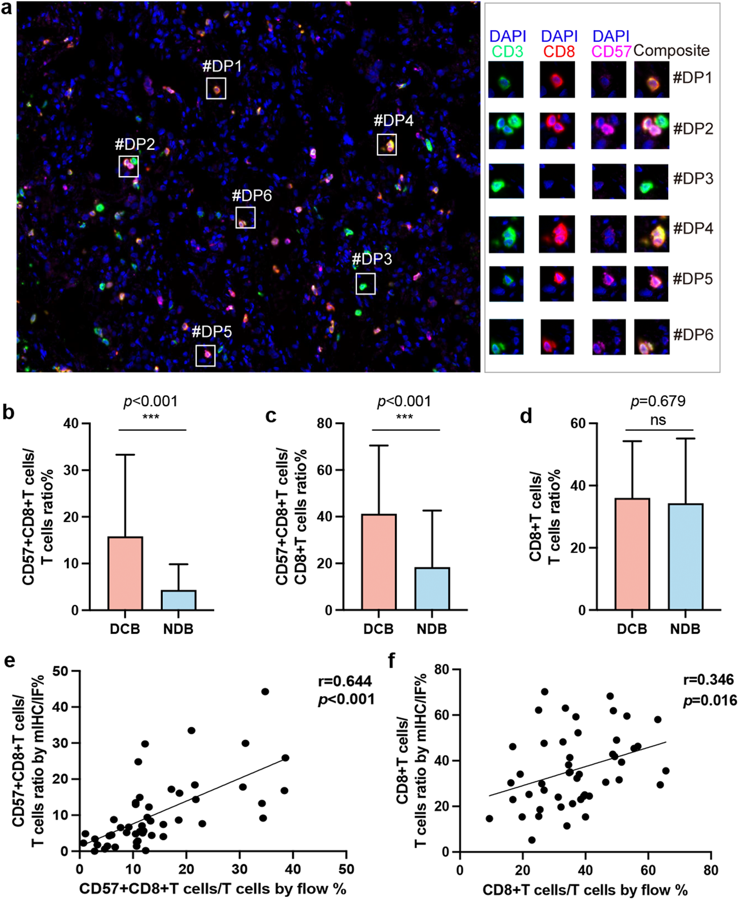
Fig. 4: mIHC/IF-based quantification of CD57+CD8+ T cells predicts immunotherapeutic response in a retrospective NSCLC cohort (n = 90).

a Representative images of NSCLC tissue stained using mIHC/IF [CD3 (green), CD8 (red), CD57 (pink), DAPI (blue)]. b mIHC/IF-based CD57+CD8+ T cells/T cells ratio (p < 0.001) and (c) CD57+CD8+ T cells/CD8+ T cells ratio (p < 0.001) predicted immunotherapeutic response in a retrospective NSCLC cohort (n = 90). d Total CD8+ T cells/T cells ratio by mIHC/IF was not of predictive value to immunotherapy (p = 0.679, n = 90). e Spearman’s rank correlation analysis was performed to compare the CD57+CD8+ T cells/T cells ratio (r = 0.644, p < 0.001), and f CD8+ T cells/T cells ratio (r = 0.346, p = 0.016) in blood and tumor samples (n = 48). ***p < 0.001. mIHC/IF multiplex immunohistochemistry/immunofluorescence, NSCLC non-small cell lung cancer.