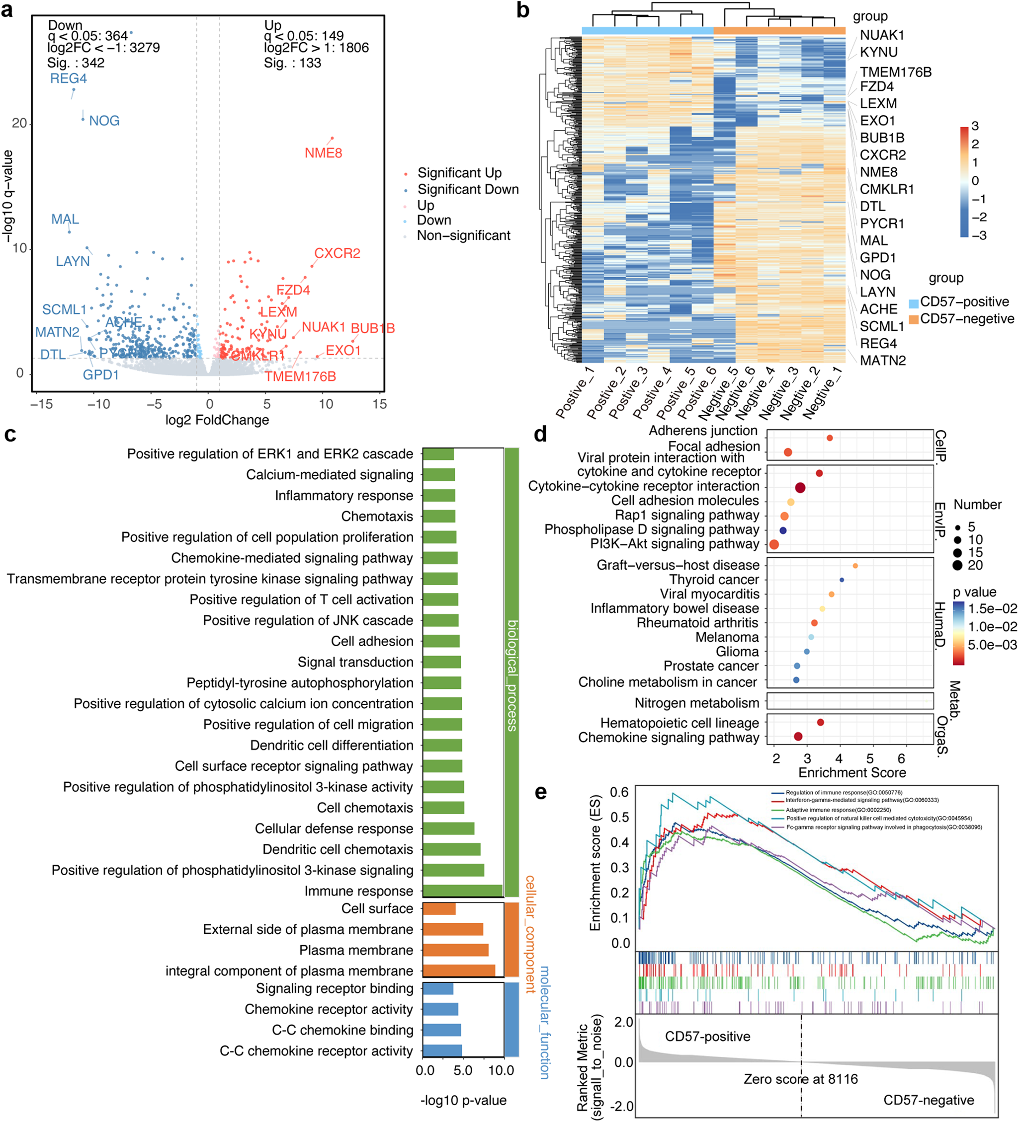
Fig. 5: Identification of DEGs and screening of genes-based GO, KEGG and GSEA analysis between CD57+CD8+ T cells and CD57-CD8+ T cells in patients with NSCLC.

a Volcano plot showing the 475 DEGs between CD57+CD8+ T cells and CD57−CD8+ T cells, including 133 upregulated genes and 342 downregulated genes. Red and blue colors represent upregulated and downregulated genes, respectively. b Clustering analysis of DEGs and samples. The color scale bar for heat intensity indicates Log2(Fold Change). Columns, samples; rows, DEGs. The samples were grouped into two distinct clusters: CD57+CD8+ T cell cluster and CD57-CD8+ T cell cluster. c GO analysis of DEGs. The most enriched 30 GO terms in biological process, cellular component, and molecular function. The y axis represents GO terms and the x axis represents the value of -log10 (p-value). d KEGG enrichment analysis of DEGs. The x axis represents enrichment score and the y axis represents pathway. Size and color of the bubble represent the amount of DEGs enriched in pathway and enrichment significance, respectively. e Representative GSEA results showing enrichment of the immune-associated pathways in CD57+CD8+ T cells. DEGs differentially expressed genes, GO Gene Ontology, KEGG Kyoto Encyclopedia of Genes and Genomes, GSEA Gene Set Enrichment Analysis, NSCLC non-small cell lung cancer.