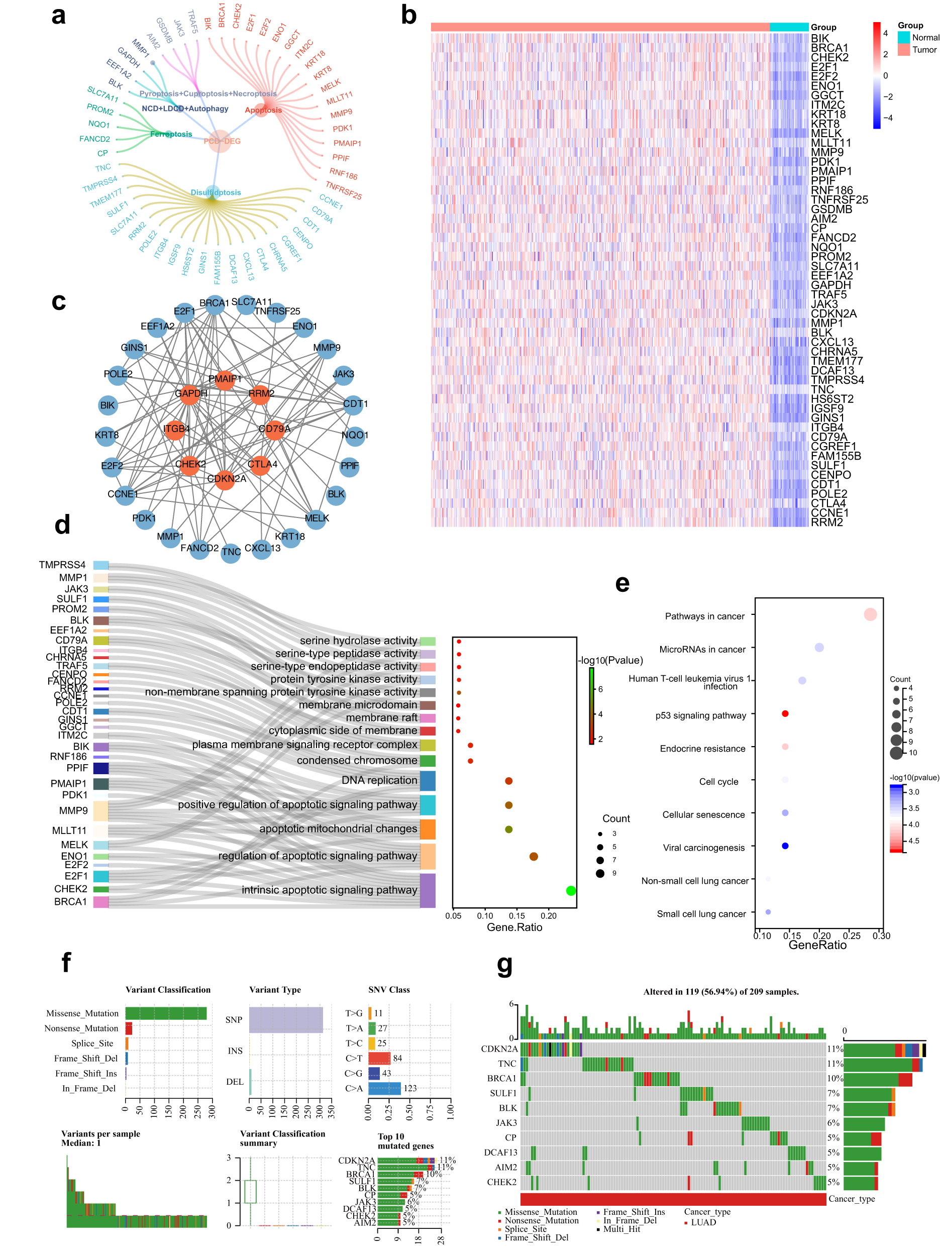
Fig. 2: Landscape of PCD-DEGs in LUAD patients.
From: Machine learning reveals diverse cell death patterns in lung adenocarcinoma prognosis and therapy

a The PCD-DEGs gene list contains 52 genes. b Heatmap of the PCD-DEGs between LUAD and normal tissues. c PPI network of the interactions of the PCD-DEGs. d GO enrichment analyses based on the PCD-DEGs. e KEGG enrichment analyses based on the PCD-DEGs. f, g Diagram of somatic mutations for the PCD-DEGs.